西安戏剧学院2026年专升本招生简章

本站福利!陕西高考生免费领取AI志愿模拟填报卡
考生帮
2026-03-08
来源:西安戏剧学院

ac8eacf482b45229a32b562d8e0e379c.png

一、学校简介

西安戏剧学院(简称:西戏)是陕西省在文化强国、教育强国建设的新时代背景下创建的一所高起点、高定位的公办新型艺术类本科院校,是全国第三所戏剧类院校。

学院位于陕西省西安市西咸新区秦汉新城兰池大道,校园环境优美,教学设施设备先进,交通便利,周边教育和医疗资源丰富,为师生教学和生活创造了良好的条件。

学院扎根中国大地,紧紧围绕国家文化建设等重大战略,坚持社会主义办学方向,全面贯彻党的教育方针和文艺方针,以弘扬中华优秀传统文化为使命,以传承创新中国地方戏剧艺术为宗旨,以培养高水平、高素质戏剧类艺术人才为目标,立足西部、面向全国、辐射“一带一路”沿线国家,构建“产学研培演”五位一体新型人才培养模式,形成戏剧与影视、音乐与舞蹈、美术与设计等多学科融合发展布局,打造中国地方戏剧人才培养、艺术精品创作、国际文化交流新高地,力争建成特色鲜明、国内一流、具有国际影响力的戏剧类艺术院校。

学院拥有一支高素质的师资队伍。截至目前,共有专任教师233名,其中,研究生以上学历占比达到72.53%,博士35名;高级职称占比57.94%,其中,正高级职称57名,戏剧“梅花奖”得主5名。中央戏剧学院、中国传媒大学、中国艺术研究院是教育部指定的对口支援单位,共选派130名高水平的专家学者作为对口支援教师。

学院全日制本科在校生规模定为3000人,首开专业表演、戏剧影视文学、戏剧影视美术设计、非物质文化遗产保护4个本科专业。次开戏剧影视导演、音乐剧、戏剧教育、舞蹈表演、数字戏剧、数字媒体艺术6个本科专业,覆盖艺术学1个门类和戏剧与影视学、音乐与舞蹈学、设计学、艺术学理论4个一级学科。

西安戏剧学院坚持以习近平新时代中国特色社会主义思想为指导,牢牢把握立德树人根本任务,坚守中华文化立场,立足西部、扎根中国、面向世界、着眼未来,服务文化强国教育强国建设,为推动中华优秀传统戏剧文化创造性转化、探索戏剧艺术类院校创新发展之路做出卓越贡献。


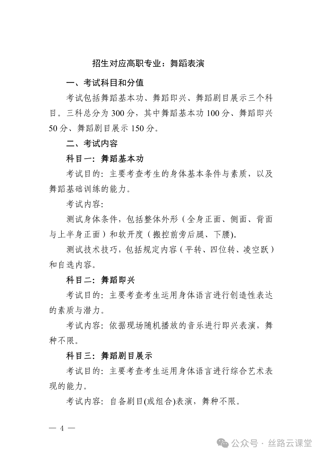
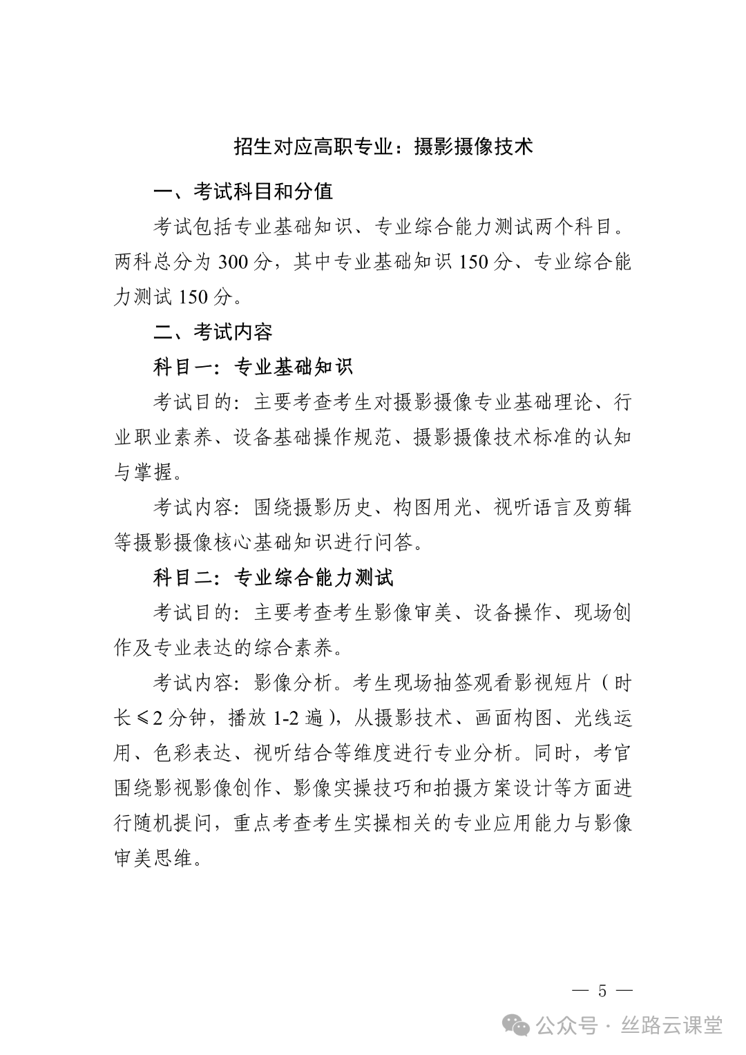
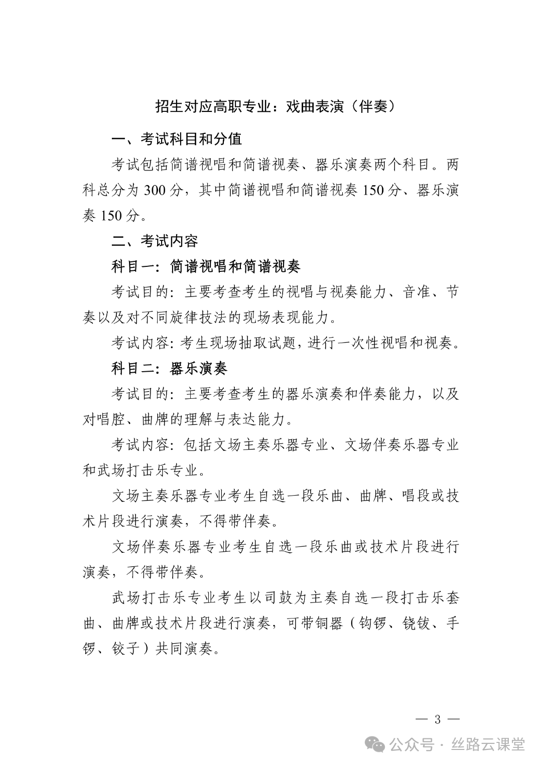
二、招生专业及计划

招生专业

专业

代码

对应高职(专科)

招生专业

戏剧影视文学(艺)

130304

戏曲表演

舞蹈表演

摄影摄像技术

注:招生计划数以陕西省教育厅实际下达为准。


三、报名办法

招生对象、报考条件、网上报名及缴费办法按照陕西省教育考试院公布的2026年专升本招生工作实施办法要求执行,报考我校考生须登录陕西省教育考试院门户网站或陕西招生考试信息网完成信息填报、考试报名,并按时参加全省专升本文化课统考和我校组织的专业能力考试。

注:报考我校戏剧影视文学专业专升本考生无需参加生源院校专业课考试。


四、考试安排

(一)文化课统考

考生需按时参加陕西省2026年专升本文化课统一考试,考试科目为:大学英语、大学语文。考试安排详见陕西省教育考试院公布的专升本招生工作实施办法。

(二)专业能力考试

我校专业能力考试包含现场面试及专业素养测试等环节,按高职(专科)专业方向分别组织,考试说明详见附件;专业能力考试时间为4月中下旬,地点设在西安戏剧学院,具体安排另行公布。


五、录取办法

我校专升本招生根据下达招生计划数、考生综合分成绩及招生专业建设需要确定各招考方向录取人数,录取原则为:按照考生综合分成绩由高到低择优录取,综合分成绩=文化课统考成绩×50%+专业能力考试成绩×50%,计算结果保留2位小数,综合分成绩相同时按照专业能力考试成绩、文化课统考成绩依次排序。

六、其他事项

1.新生入学后,学校将严格按照《陕西省教育厅关于加强招生考试和学籍学历管理的意见》(陕教〔2021〕128号)工作要求开展入学复查,对不符合报考条件或弄虚作假、违纪舞弊者将取消其入学资格。

2.我校没有委托任何中介机构或个人进行招生录取工作,对冒用我校名义进行招生录取工作的机构或个人,我校将依法追究其责任。

3.学校专升本招生专业学费与住宿费标准按照上级主管部门最终核定标准执行。

4.若上级招生主管部门对2026年专升本考生招生政策有所调整,我校将按照最新规定执行。

七、联系方式

学校地址:西安市西咸新区秦汉新城兰池大道369号

学校官网:https://www.xaad.edu.cn

邮政编码:712000

招生咨询电话:029-38053055、38053056

电子邮箱:xxzs@xaad.edu.cn

微信公众号:西安戏剧学院、西安戏剧学院招生就业处


图片图片图片图片图片


编辑:李峙蓉    审核:张勇


点击进入-陕西考生网专升本招生考试专题频道


— END —

阅读8750
分享
下一篇:这是最后一篇
上一篇:这是第一篇
写评论...
相关报道
1  /  35
今日头条
1  /  1912
投诉举报
ABUIABACGAAg54-6ugYo-uGm8AQwoAY4SQ