按照教育部办公厅《关于开展义务教育阳光招生专项行动(2024)的通知》(教基厅函〔2024〕11号)、陕西省教育厅办公室《关于印发陕西省义务教育阳光招生专项行动(2024)实施方案的通知》(陕教基一办〔2024〕10号)和《关于做好2024年义务教育招生入学工作的通知》(陕教基一办〔2024〕11号)要求,为进一步规范义务教育招生行为,促进教育公平,保障适龄儿童少年接受义务教育的权利,现就做好我市2024年义务教育招生入学工作有关事项通知如下。
(一)坚持免试就近入学
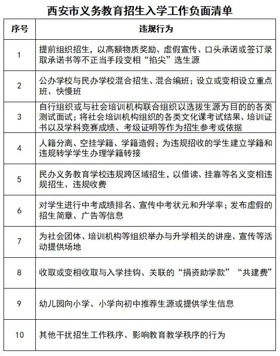
严格遵守义务教育适龄儿童少年免试入学规定。严禁自行组织或与社会培训机构联合组织以选拔生源为目的的各类测试面试;严禁将各类文化课考试结果、培训证书以及学科竞赛成绩、考级证明等作为招生参考或依据。公办学校按照学区划分就近入学。义务教育学校不得组织特长生招生。
(二)坚持计划管理
按照教育部规定的班额标准和学校办学规模、办学条件,科学核定义务教育学校招生计划。招生计划下达后不得随意调整,确需调整的,应由区县(开发区)教育行政部门批准并报市教育局备案。
(三)坚持阳光招生
落实阳光招生专项行动要求,严禁收取或变相收取与入学挂钩、关联的“捐资助学款”“共建费”等;严禁以不正当手段招揽生源。民办学校按照招生范围与公办学校同步招生,对报名人数超过招生计划的,实行电脑随机录取,不得违规跨区域招生,不得以借读、挂靠等名义变相违规招生。
(四)坚持控辍保学
落实控辍保学“七长责任制”,确保适龄儿童少年应入尽入。严禁以“国学班”“读经班”“私塾”等形式替代义务教育。加强外籍人员子女学校招生管理,严禁招收中国籍学生,不得通过借读、挂靠、转学等变通方式接收中国籍学生就读。
省市直属、高校附属义务教育学校要全面纳入属地招生管理,实行统一招生政策。对拔尖创新人才培养、外语艺术体育类办学特色学校要明确招生地域范围、招录方式、招生规模、培养方案和评估办法等情况,由市教育局审核后报省教育厅备案。
(一)招生对象
2018年8月31日(含8月31日)以前出生的西安市户籍适龄儿童、符合入学条件的随迁子女、符合政策规定准入类学生。
适龄儿童因身体状况需要延缓入学的,其父母或者其他法定监护人应当提出书面申请,由当地镇人民政府(街道办事处)或区县(开发区)教育行政部门批准。
(二)学区划分
公办小学按照“学校划片招生、生源就近入学”的目标要求,实施单校划片。教育资源不够均衡的区域,慎重稳妥实行多校划片。各区县(开发区)应根据适龄儿童人数、学校分布和规模、行政区划、交通状况等因素科学合理为公办小学划定学区范围,确保义务教育免试就近入学政策全覆盖。
行政区与开发区相邻区域应确保公办小学布局到位,学位保障充分,按照“尊重历史,结合实际,一校一策”原则划分学区,确保学区划分无盲区。学区划定后应保持相对稳定,确需调整的,应在广泛征求意见、综合研判分析、科学评估的基础上适当调整学区范围,并做好宣传解读工作,合理引导家长预期。
(三)信息发布
各区县(开发区)义务教育招生入学工作实施方案和学区划分方案经区县(开发区)政府(管委会)批准,报市教育局备案后,统一在区县(开发区)政府(管委会)门户网站及其教育行政部门微信公众号向社会公布(日程安排见附件1)。各公办小学制定本学校招生入学实施方案,向社会公布招生对象、招生计划、招生范围、招生程序、报名条件、时间安排等。
(四)信息采集
各区县(开发区)教育行政部门要规范入学证明材料,按照义务教育招生入学有关法律法规及政策规定,对提供的入学证明材料要列出清单,并提前告知家长。落实信息非必要不采集原则,严禁采集学生家长职务和收入信息,不得要求提供学前教育经历、超过正常入学年龄证明、随迁子女在户籍地无人监护等证明材料。不得利用各类APP、小程序随意反复采集学生相关信息。预防接种证明不作为入学报名前置条件,可在开学后及时要求学生提供。
(五)信息审核
小学入学登记前须接受信息审核。信息审核按照“谁审核、谁签字、谁负责”的原则,由各区县(开发区)教育行政部门制定实施细则并组织实施。学生及其家长登录本区县(开发区)政府(管委会)门户网站,或西安市教育局门户网站、西安市义务教育招生入学管理平台(网址:http:// www.xaywjy.com)(以下简称“招生平台”)及其微信公众号(xaywjy)自行下载并填写《西安市义务教育招生入学信息审核登记表》(附件2),按照所在区县(开发区)教育行政部门工作安排,到学区对应公办小学或审核点进行入学信息审核,填报意愿学校。入学信息审核通过后,取得《西安市2024年义务教育招生入学登记报名告知书及报名条》(以下简称《报名条》)。确定在公办小学就读的,不再进行网上报名。
(六)公办小学入学
各区县(开发区)要明确新生入学程序,先安排辖区内户籍与实际居住地一致的适龄儿童入学,再根据登记入学人数和学校分布、学位供给等情况,按照“提前摸底、公布学位、公开规则、参考意愿、相对就近、统筹兜底”的原则安排辖区其他适龄儿童入学。各区县(开发区)结合本区域实际,试行分类登记、积分制入学;完善多孩子女同校就读具体实施办法,帮助解决家长接送不便问题。
(七)民办小学入学
1.招生对象
入学信息审核通过后取得《报名条》,愿意选择民办小学就读的适龄儿童。
2.招生范围
民办小学原则上在属地区县(开发区)范围内招生。开发区管理的民办小学,可在本开发区和原管辖行政区范围内招生;行政区之间移交的民办小学,可在现管辖行政区和原管辖行政区范围内招生。民办小学招生计划和招生范围由属地区县(开发区)教育行政部门审核后报市教育局核准。
3.公布计划
各区县(开发区)教育行政部门在区县(开发区)政府(管委会)门户网站及其微信公众号公布各民办小学招生计划和招生范围。
4.网上报名
选择民办小学的,须进行网上报名。学生及家长根据《报名条》信息登录招生平台或其微信公众号,修改初始密码,按照流程填报信息,并对报名信息的真实性、准确性负责。每名学生选报一所民办小学,报名信息确认后不能更改,招生平台通过其微信公众号或手机短信反馈学生家长报名结果。报名结束后,各区县(开发区)公布各民办小学报名人数。
5.电脑随机录取
各区县(开发区)使用全市统一的电脑随机录取系统,组织实施民办小学电脑随机录取工作。电脑随机录取工作要做到全程录像,应邀请纪检监察人员、人大代表、政协委员、新闻媒体和学生家长代表全程监督并委托公证机构现场公证。报名人数小于或等于招生计划的,直接全部录取;报名人数超过招生计划的,实行电脑随机录取。电脑随机录取结果现场上传至招生平台。录取结束后,招生平台通过其微信公众号或手机短信告知学生家长录取结果。各区县(开发区)公布各民办小学电脑随机录取人数和剩余计划数。
6.民办小学补录
未完成招生计划的民办小学可申请补录。民办小学补录仍为学校所在区县(开发区)范围。市级审批的民办一贯制学校小学部补录可适当扩大招生范围。民办小学补录经所在区县(开发区)教育行政部门审核同意报市教育局核准后,相关区县(开发区)公布辖区民办小学补录计划和补录范围。
补录对象为已报名民办小学且未被电脑随机录取的学生。补录报名时,学生凭报名号和密码登录招生平台或其微信公众号进行补录报名,每名学生只能选择一所民办小学报名。
补录报名工作截止后,相关区县(开发区)公布补录报名学生人数,在规定时间组织实施电脑随机录取,录取结束后现场将录取结果上传至招生平台,招生平台通过其微信公众号或手机短信告知学生家长录取结果。
通过补录仍未完成招生计划的民办小学,由学校在招生计划内按照政策规定免试招生。招生结果由民办小学通过网站公布并报区县(开发区)教育行政部门备案。
通过电脑随机录取完成招生计划的民办小学,不得因学生放弃民办小学学位再进行任何形式的补录。
未被民办小学录取的学生,由各区县(开发区)教育行政部门安排到对应学区公办小学,对应学区公办小学若无空余学位,统筹安排到其他公办小学。
具有西安市户籍或学籍的小学应届毕业生、符合入学条件的随迁子女、符合政策规定准入类学生。
公办初中按照“学校划片招生、生源就近入学”的目标要求,实施单校划片。教育资源不够均衡的区域,慎重稳妥实行多校划片。各区县(开发区)应根据适龄学生人数、学校分布和规模、行政区划、交通状况等因素科学合理为公办初中划定学区范围,确保义务教育免试就近入学政策全覆盖。
行政区与开发区相邻区域应确保公办初中布局到位,学位保障充分,按照“尊重历史,结合实际,一校一策”原则划分学区,确保学区划分无盲区。学区划定后应保持相对稳定,确需调整的,应在广泛征求意见、综合研判分析、科学评估的基础上适当调整学区范围,并做好宣传解读工作,合理引导家长预期。
各区县(开发区)义务教育招生入学工作实施方案和学区划分方案经区县(开发区)政府(管委会)批准,报市教育局备案后,统一在区县(开发区)政府(管委会)门户网站及其教育行政部门微信公众号向社会公布(日程安排见附件1)。各公办初中制定本学校招生入学实施方案,向社会公布招生对象、招生计划、招生范围、招生程序、报名条件、时间安排等。
各区县(开发区)教育行政部门要规范入学证明材料,按照义务教育招生入学有关法律法规及政策规定,对提供的入学证明材料要列出清单,并提前告知家长。落实信息非必要不采集原则,严禁采集学生家长职务和收入信息,不得要求提供随迁子女在户籍地无人监护等证明材料。不得利用各类APP、小程序随意反复采集学生相关信息。
初中入学登记前须接受信息审核。信息审核按照“谁审核、谁签字、谁负责”的原则,由各区县(开发区)教育行政部门制定实施细则并组织实施。学生及其家长登录本区县(开发区)政府(管委会)门户网站,或西安市教育局门户网站、招生平台及其微信公众号自行下载并填写《西安市义务教育招生入学信息审核登记表》(附件2),按照所在区县(开发区)教育行政部门安排,到学区对应公办初中或审核点进行入学信息审核,填报意愿学校。入学信息审核通过后,取得《报名条》。确定在公办初中就读的,不再进行网上报名。
(六)公办初中入学
各区县(开发区)根据实际,采取学区入学或对口直升方式入学。先安排辖区内户籍与实际居住地一致的学生入学,再根据登记入学人数和学校分布、学位供给等情况,按照“提前摸底、公布学位、公开规则、参考意愿、相对就近、统筹兜底”的原则安排辖区其他学生入学。各区县(开发区)结合本区域实际,试行分类登记、积分制入学;完善多孩子女同校就读具体实施办法,帮助解决家长接送不便问题。
(七)民办初中入学
入学信息审核通过后取得《报名条》,愿意选择民办初中就读的学生。
民办初中纳入审批地统一管理,按照教育行政部门核定的招生计划和招生范围招生,不得跨市域招生。
市教育局在门户网站及其微信公众号公布各民办初中招生计划和招生范围。
选择民办初中的,须进行网上报名。学生及家长根据《报名条》信息登录招生平台或其微信公众号,修改初始密码,按照流程填报信息,并对报名信息的真实性、准确性负责。每名学生选报一所民办初中,报名信息确认后不能更改,招生平台通过其微信公众号或手机短信反馈学生家长报名结果。报名结束后,市教育局公布各民办初中报名人数。
各区县(开发区)使用全市统一的电脑随机录取系统,组织实施民办初中电脑随机录取工作。电脑随机录取工作要做到全程录像,应邀请纪检监察人员、人大代表、政协委员、新闻媒体和学生家长代表全程监督并委托公证机构现场公证。报名人数小于或等于招生计划的,直接全部录取;报名人数超过招生计划的,实行电脑随机录取。电脑随机录取结果现场上传至招生平台。录取结束后,招生平台通过其微信公众号或手机短信告知学生家长录取结果。市教育局公布各民办初中电脑随机录取人数和剩余计划数。
6.民办初中补录
未完成招生计划的民办初中可申请补录。民办初中补录为全市范围。民办初中补录经所在区县(开发区)教育行政部门审核同意报市教育局核准后,相关区县(开发区)公布辖区民办初中补录计划和补录范围。
补录对象为已报名民办初中且未被电脑随机录取的学生。补录报名时,学生凭报名号和密码登录招生平台或其微信公众号进行补录报名,每名学生只能选择一所民办初中报名。
通过补录仍未完成招生计划的民办初中,由学校在招生计划内按照政策规定免试招生。招生结果由民办初中通过网站公布并报区县(开发区)教育行政部门备案。
通过电脑随机录取完成招生计划的民办初中,不得因学生放弃民办初中学位再进行任何形式的补录。
未被民办初中录取的学生,由各区县(开发区)教育行政部门安排到对应学区公办初中,对应学区公办初中若无空余学位,统筹安排到其他公办初中。
(一)随迁子女入学
随迁子女入学按照“以流入地为主,以公办学校为主”的原则,实施以居住证为主要依据的入学政策。非我市户籍,父母在我市居住、就业,申请在我市接受义务教育的随迁子女,由随迁子女父母一方或其他法定监护人持“居住、就业、户籍”等材料(具体内容见附件3),按居住证地址所在区县(开发区)要求审核登记后,统筹安排入学。
我市鄠邑区、蓝田县、周至县户籍随迁子女由其父母一方或其他法定监护人持户籍证明及能表明在我市城区有合法稳定居住、就业等材料,按居住地所在区县(开发区)要求审核登记后,统筹安排入学。我市其他区县(开发区)户籍的交叉就业人员,其子女在户籍所在地登记入学。
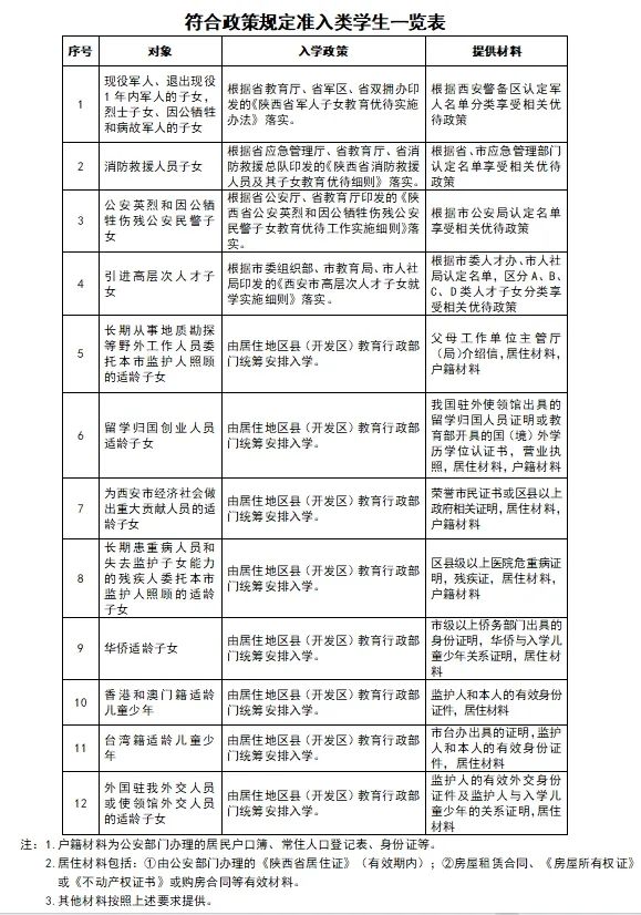
(二)符合政策规定准入类学生入学(见附件4)
对烈士子女、符合条件的现役军人子女、消防救援人员子女、公安英烈和因公牺牲伤残公安民警子女、引进高层次人才子女及其他各类优抚对象,落实义务教育优待政策。
对长期从事地质勘探等野外工作人员委托本市监护人照顾的适龄子女,留学归国创业人员适龄子女,长期患重病人员和失去监护子女能力的残疾人委托本市监护人照顾的适龄子女,华侨适龄子女,香港、澳门和台湾籍适龄儿童少年,外籍人员适龄子女等,保障接受义务教育。
(三)残疾儿童少年入学
保障适龄残疾儿童少年接受义务教育的权利,并纳入中小学生学籍管理。根据区县残疾人教育专家委员会评估意见,对具备学习能力能够到普通学校就读的,优先安排到普通学校随班就读。对残疾程度较重,不能接受普通教育的,安排到特殊教育学校就读。对残疾程度严重,不能到校就读的,就近安排学校进行送教上门或通过远程教育的方式,切实保障其接受义务教育的权利。
(四)其他群体入学
陕西省人才交流服务中心、西安市人才服务中心集体户籍适龄儿童少年入学,由居住地所在区县(开发区)教育行政部门统筹安排;其他集体户籍适龄儿童少年,由户籍地所在区县(开发区)教育行政部门根据学位情况,统筹安排入学。公共租赁住房(合同期内)承租人适龄子女入学,由居住地所在区县(开发区)教育行政部门按政策分类统筹安排。切实保障孤儿、留守儿童、事实无人抚养儿童、家庭经济困难学生等群体入学,寄宿制学校要优先安排留守儿童住宿。
(一)强化组织领导
各区县(开发区)教育行政部门在同级党委、政府的领导下,按照国家和我省、我市招生入学相关工作要求,切实履行义务教育招生入学主体责任、组织责任和管理责任。加强招生政策宣传解读,合理引导社会预期,对不实招生信息要主动发声、及时辟谣、释疑解惑。区县党委、政府(开发区党工委、管委会)成立招生入学工作专班,全面做好招生入学统筹协调、督导检查和应急处置工作。市、区县(开发区)教育行政部门设立招生入学接待协调中心,公布咨询电话和办公地址,认真解答政策、协调问题和回应群众诉求。
(二)建立预警制度
各区县(开发区)教育行政部门要主动与户籍管理等部门沟通协调,加强对学龄人口、随迁子女变化趋势的预测分析,建立完善学位预警机制。出现学龄儿童入学需求持续增长、学位供给紧张的情况,要提前采取应对措施,科学制定学位分配办法及学生分流安排方案,及时向社会发布预警提示。
(三)严肃招生纪律
严格落实教育部招生“十项严禁”纪律及义务教育阳光招生专项行动要求。畅通举报及申诉渠道,加大违规招生行为的曝光力度,积极接受社会监督。实行全市教育系统教职工不打招呼、不说情、不干预招生入学工作承诺制。将规范招生行为纳入对区县(开发区)政府(管委会)履行教育职责督导评价内容。
(四)规范学籍管理
落实“人籍一致、籍随人走”的学籍管理要求,严禁出现人籍分离、空挂学籍、学籍造假及违规借读等现象。不得为违规招收的学生建立学籍和违规转学学生办理学籍转接。建立学籍检查制度,采用定期检查、随机抽查、交叉检查等方式开展督导检查,确保义务教育招生入学工作规范有序。
(五)严格执纪问责
完善违规招生查处及责任追究制度,对违反负面清单(附件5)的行为严肃处理,对存在违规招生的学校及责任人从严查处。对于风险摸排不彻底,应急处置不及时,影响正常招生秩序的,要严肃追究相关责任单位和责任人责任。对顶风违纪的民办义务教育学校依法依规给予减少下一年度招生计划,停止当年招生直至吊销办学许可证等处罚。
附件1:西安市2024年义务教育招生入学日程安排
附件2:西安市义务教育招生入学信息审核登记表
-长按识别二维码下载-
附件3:随迁子女入学材料具体内容
随迁子女入学实施以居住证为主要依据的随迁子女入学政策,入学材料具体内容如下:
1.居住材料:随迁子女父母一方或其他法定监护人持有在西安市办理的《陕西省居住证》(有效期内),并提供和居住证地址一致的房屋租赁合同、《房屋所有权证》或《不动产权证书》或购房合同等有效材料。
2.就业材料:随迁子女父母一方或其他法定监护人持有在西安市政府机构、国有企事业单位开具的工作单位证明或与西安市用人单位依法签订的劳动合同或在西安市办理的营业执照等有效就业材料。
3.户籍材料:随迁子女及其父母或其他法定监护人户口簿,父母或其他法定监护人身份证(有效期内)。
附件4:符合政策规定准入类学生一览表
附件5:西安市义务教育招生入学工作负面清单
— END —
来源|陕西考生网|西安市教育局