为切实做好2022年初中学业水平考试和普通高中招生工作,引导学校内涵发展,促进学生全面发展,保障教育公平公正,推动全市高中阶段教育协调发展,特制定本方案。
(一)实施阳光招生。全市普通高中考试招生工作实行统一招生计划、统一录取程序,考生网上报名、网上填报志愿,分级分批录取,招生计划、录取信息及时向社会公布,严格招生秩序,严肃招生纪律,严格入学管理,实施阳光招生。
(二)实行“同城招生”。秦都区、渭城区实行同一区域、同一标准招生,促进咸阳市区教育协调发展。
(三)稳妥推进属地招生。落实国家和省上关于普通高中属地招生的政策要求,逐年减少跨县域招生人数,到2024年基本实现属地招生,推动城乡普通高中均衡发展。
(四)实施“公民同招”。坚持公办和民办普通高中一视同仁,同步下达招生计划、同步填报志愿、同步录取,县市区范围内执行同一最低控制线,促进公民办普通高中内涵发展。
(五)坚持定向配额招生。将省级标准化以上高中不低于50%的招生计划定向分配到薄弱初中,促进义务教育均衡发展。
(六)促进学生全面发展。坚持正确的育人导向,实行学业水平考试成绩和学生综合素质评价相结合的录取办法,促进学校全面育人、学生全面发展。
(一)普通高中招生依据初中学业水平考试文化课笔试、体育与健康考试和综合素质评价结果。特长生招生需进行专业课测试。
(二)初中学业水平考试总分为820分,其中文化课笔试760分(语文120分、数学120分、英语120分、物理80分、化学60分、道德与法治80分、历史60分、生物学60分、地理60分),体育与健康考试60分。综合素质评价结果中思想品德、学业水平、身心健康、艺术素养、及社会实践五个方面均需达到C等级以上,方具备普通高中录取资格。
(三)特长生专业课测试分体育、音乐和美术三类,每类测试项目满分为100分,由各县市区根据学校特长生培养方向确定具体考试项目并组织实施(秦都、渭城两区统一组织实施)。
凡我市行政区域内年检不合格的民办学校及受到停止招生资格处理的学校不得招生;未完成标准化建设任务的民办学校暂停招生;其他按规范程序审批的各级各类普通高中均具有招生资格。具备特长生招生资格的学校由县市区教育局确定,原则上每个县市区只能确定1所学校。西咸划转区内普通高中招生资格由西咸新区教育部门商学校行政区域所属县区教育局确定;所有具备招生资格的公办、民办学校名单由市教育局公布。
普通高中招生计划分全市统招计划、市区县学校招生计划和民办学校招生计划三类。
(一)我市区域内普通高中招生计划由市上统一编制并下达县市区。普通高中招生计划分全市统招计划、县市区招生计划和民办学校招生计划三类。各县市区依据当地普通高中办学条件、办学水平,将市上下达的招生计划具体分配到各普通高中(含民办普通高中),并上报市教育局。每个班级班额不得超过50人。划转区内普通高中招生计划由西咸新区教育部门和学校行政区域所属县区教育局确定,按行政区域由县区教育局上报。市上公布的招生计划,是各县市区(含划转区)和学校的具体招生人数,任何县市区(含划转区)和学校不得突破。
(二)全市统招计划。
1.市实验中学统招计划。其计划总数的25%面向咸阳市区(秦都区、渭城区)以外的县市招生,其中统招计划和定向薄弱初中招生计划各占一半。其余75%的计划面向咸阳市区(秦都区、渭城区)招生。定向生名额由市上按薄弱初中参考人数比例下达到各县市,县市再分配到各薄弱初中,之后报教育局备案公布。
2.示范高中统招计划。秦都区彩虹中学、三原南郊中学、兴平西郊中学、武功普集中学、泾干中学、礼泉一中、咸阳中学、乾县一中、旬邑中学等省级示范高中,可按照不超过计划总数的5%,面向所在县市区以外的其他市区县招生(秦都、渭城为同一招生区域),具体比例由所属县市区确定。省级示范高中统招计划未录满时,余额调配至县市区招生计划。
3.秦汉中学统招计划。秦汉中学25%的计划,面向咸阳市区(秦都区、渭城区)以外的其他县市招生;其余75%的计划面向咸阳市区(秦都区、渭城区)招生。
(三)县市区招生计划。
1.普通生招生计划。是指县市区区域内所有普通高中(咸阳市区包含市实验中学、秦汉中学及秦都、渭城两区所有普通高中)面向本县市区招生的计划。
2.特长生招生计划。特长生只能由具备体育、音乐、美术特长生招生资格的学校招生,比例不能超过学校招生计划总数的5%,招生范围为所在县市区行政区域(秦都、渭城为同一招生区域)。特长生招生资格学校及具体招生计划由县市区教育局确定,报市教育局备案公布。
3.定向薄弱初中招生计划。县市区所属省级标准化以上高中不低于50%的招生计划定向分配到本县市区薄弱初中,招生对象仅限初中阶段一直在初中学业水平考试报名学校就读的具有我市户籍(划转区除外)的应届毕业生。具体分配比例和数量由各县市区确定并严格按有关规定实施。
(四)民办学校招生计划。民办普通高中60%的计划为普通生招生计划,招生范围为本县市区;其余40%的计划面向所在县市区以外的其他县市区招生。
(五)普通高中招生计划为指令性计划。已录满计划的学校不再增加;未录满计划的学校,其剩余招生计划不能调剂到其他学校。
(一)全市统招最低控制线、县市区招生最低控制线、定向薄弱初中招生最低控制线、民办学校招生最低控制线执行同一最低控制线,市教育局具体划定各县市区招生最低控制线。
(二)特长生招生最低控制线。报考特长生的考生,初中学业水平考试成绩须达到当地县市区招生最低控制线70%以上,分别按其招生专业课测试成绩从高到低依次录取。报考体育特长生的考生,综合素质评价中身心健康评估结果须达到A等级;报考艺术特长生的考生,艺术素养评价结果须达到A等级。各县市区在填报志愿前公布特长生专业课测试成绩。
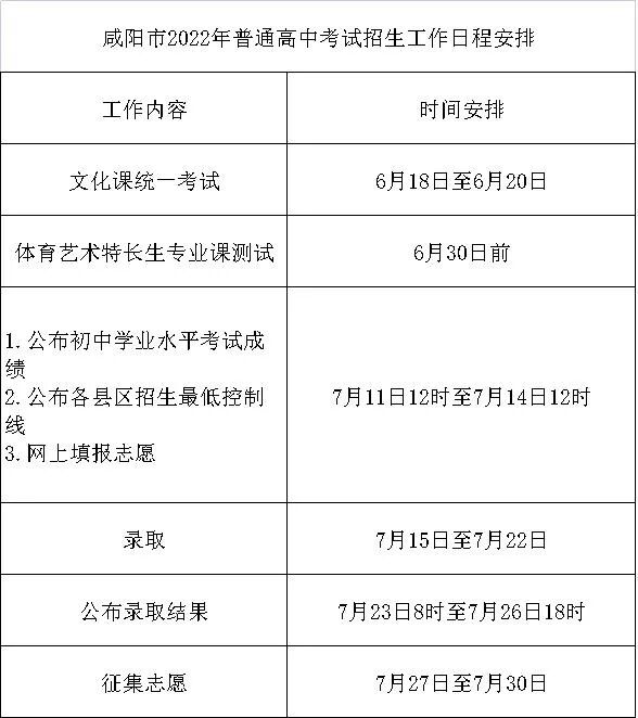
报考普通高中的考生均须在网上填报志愿。初中学业水平考试成绩公布之后,考生在规定时间内登录咸阳市教育局网(http://jyj.xianyang.gov.cn/)填报志愿。各类志愿一次性填报,分类予以录取,实行平行志愿提档录取模式。填报志愿之前,考生要认真阅读填报说明。未在网上填报志愿者,普通高中不予录取。
普通高中志愿分四个层次:
(一)全市统招志愿。分两类:
第一类填报范围是:市实验中学、秦都区彩虹中学、三原南郊中学、兴平西郊中学、武功普集中学、泾干中学、礼泉一中、咸阳中学、乾县一中、旬邑中学、秦汉中学。凡初中学业水平考试成绩达到本市区县最低控制线的考生,可填报考试报名所在地县市区以外的有统招计划的省级示范高中,每个考生可以填报1-2个志愿。(咸阳市区考生不能填报市实验中学、秦都区彩虹中学、咸阳中学、秦汉中学)。
第二类是市实验中学面向全市薄弱初中定向招生的志愿。凡初中学业水平考试成绩达到最低控制线且初中阶段一直在所在薄弱初中就读的生源地初中生,均可填报市实验中学定向招生志愿。
(二)市区县招生志愿。分两类:
第一类是普通生志愿。凡初中学业水平考试成绩达到本县市区招生最低控制线的考生,依据成绩和入学愿望,可以填报考试报名所在地县市区下属的1-3所普通高中(含民办普通高中)。咸阳市区考生填报范围为市实验中学、秦汉中学及秦都、渭城两区所有公办和民办普通高中。
第二类是特长生志愿。凡初中学业水平考试成绩达到考生所在地县市区(秦都、渭城为同一招生区域)招生最低控制线70%以上,且综合素质评价身心健康或艺术素养评价结果达到A等级的考生,可相应填报本县市区具有体育或艺术特长生招生计划的学校。报考特长生的考生根据个人成绩状况也可兼报其它类志愿。
(三)民办学校招生志愿。除咸阳市区(秦都区、渭城区)外,其他市县初中学业水平考试成绩达到本市县招生最低控制线的考生,依据成绩和入学愿望,可以填报全市范围内的1-2所民办普通高中。
(四)征集志愿。县市区招生计划和民办学校招生计划未完成的学校征集志愿。全市统招计划不征集志愿。
(一)录取方式:市教育局负责全市统招志愿的具体录取工作;县市区教育局负责县市区招生志愿、民办学校招生志愿和征集志愿的具体录取工作。各类录取结束后,考生可在规定时间内登陆咸阳市教育局网(http://jyj.xianyang.gov.cn/)查询录取结果。
(二)录取依据:按照学校招生计划和考生志愿,依据初中学业水平考试成绩和特长生专业课成绩,参考学生综合素质评价结果,从高到低依次录取。初中学业水平考试成绩相同时,综合素质评价等级高者优先录取。军人子女、公安英烈英模子女,综合性消防救援队伍人员子女按有关规定享受优待政策。
(三)录取顺序:先录取全市统招志愿,再依次录取市区县招生普通生志愿、特长生志愿及民办学校志愿。全市统招志愿被录取的,县市区招生普通生志愿不再录取;县市区招生普通生志愿被录取的,特长生志愿不再录取;县市区招生普通生志愿和特长生志愿被录取的,民办学校志愿不再录取。
(四)市实验中学面向全市薄弱初中招收的定向生,按考生所在初中学校填报同类志愿的考生初中学业水平考试成绩,从高到低依次录取。
(一)被普通高中正式录取的学生,由县市区教育局依据录取结果,向学生发放骑缝加盖县市区普通高中录取专用印章和录取学校印章的《录取通知书》。考生须按规定时间和要求持《录取通知书》到录取学校办理入学注册手续。两周内不办理者,视为自动放弃入学资格。在普通高中就读期间,本县市区内不能转学,因故需要跨县市区转学的,不能转入高一层次级别的高中。录取结果是考生建立全国统一的普通高中学籍的唯一依据,未被录取的学生不予建立学籍,不能取得在校生普通高中学业水平考试考籍,不能取得普通高中毕业证书。
(二)凡在外地市参加初中学业水平考试的咸阳户籍考生,欲回我市普通高中高一就读,必须在被当地普通高中录取并建立学籍后,按规定转学到我市同层次学校。
(三)招生工作结束后,任何学校不得擅自招收已被其他学校录取的学生。严禁公办学校与民办学校混合招生、混合编班,严禁出现人籍分离、空挂学籍、学籍造假等现象。任何单位和个人不得为违规跨区域招收的学生和违规转学学生办理学籍转接手续。
(一)精心安排组织。市、县市区教育行政部门负责普通高中招生考试的组织、实施和协调工作。各县市区要成立专门工作机构,制定具体的实施细则,明确工作职责,夯实工作任务,认真抓好落实,确保普通高中招生考试工作平稳有序。秦都、渭城两区要加强协调,联合成立市区普通高中招生工作领导小组,共同做好市区普通高中招生工作。市、县两级招生考试机构要认真做好初中学业水平考试考务组织和基数支持,秦都、渭城、泾阳要切实做好划转西咸新区范围内考生的计划分配、考务组织、志愿填报登封相关工作。西咸新区教育体育局要做好辖区考生的考试组织、政策宣传及民办学校招生监管工作。6月底前,各县市区将体育与健康考试成绩、特长生专业课成绩和学生综合素质评价结果以光盘形式上报市教育局。
(二)完善工作机制。要建立科学严密的工作规程和制度,老师招生方案、招生计划、录取程序等重要关口务必严谨、细致、高效。特别要统筹做好常态化疫情防控下的考务组织工作,确保考试和招生工作安全顺利实施。要向社会即使公布工作流程和政策要求,设立举报咨询电话,主动接受社会监督和群众咨询。完善考试录取申诉机制,及时回应和处理考生及家长的疑问和矛盾。健全监督机制,教育纪检监察部门要参与考试招生工作过程,确保考试招生工作阳光运行。
(三)加强宣传引导。招生考试政策专业性强,层次较多。各县市区要采取多种形式广泛宣传,及时回应社会关切,解惑释疑,对不实报道信息及时予以澄清。在划定县市区最低控制线时,由于充分考虑考生的志愿选择、自理能力及生涯规划等多种因素,线上人数多于招生计划,按成绩由高到低录取后,将有一部分线上考生不能录取。各初中学校要组织相关管理人员及毕业年级班主任、科任教师,认真研读并准确掌握相关政策,提高指导学生填报志愿的针对性和科学性。要通过召开家长会、班会,帮助学生和家长了解政策规定,积极指导和服务考生,根据个人志向和学业成绩科学填报志愿,避免因政策不明晰而给学生高中入学带来影响,尽力降低志愿填报不慎的风险。所有学校要组织学生及家长在《咸阳市2022年普通高中考试招生宣传手册》及志愿清单上签字背书,学校留存。坚决禁止任何学校和教师违背考生意愿、干预和代替考生填报志愿。严禁虚假宣传、欺骗误导学生的行为,坚决禁止任何普通高中擅自设定招生分数线或提前收取优秀考生押金等违规行为。
(四)加大监管力度。普通高中招生考试工作备受社会关注,必须严明纪律,阳光操作。所有公办、民办普通高中都要严格按照规定的招生范围、招生计划、招生时间、招生方式进行统一招生,严禁违规争抢生源、“掐尖”招生、跨区域招生、超计划招生;严禁以借读、试读、跟班随读等名义擅自违规招生;严禁任何学校和办学机构以各种名义提前或自主招生;严禁任何性质的超标准收费、搭车收费、乱收费和以择校、借读名义的高收费行为;严格控制班额,严禁违规收费招收线下生;严禁招收借读生、人籍分离、空挂学籍;严禁普通高中在考生填报志愿期间私自设定分数线,蓄意虚假宣传;严禁公布、宣传、炒作中考“状元”和升学率。要把普通高中招生工作纳入教育系统群众身边腐败和作风问题专项整治的重要内容,严格实行招生工作问责制度,严肃执纪问责,从严查处招生工作中发生的任何违规违纪行为。对违规行为,视情节予以省级示范高中和省级标准化高中黄牌提醒或直接摘牌,调减下一年招生计划、停止招生或吊销办学许可证,并依规依纪追究相关人员的责任,确保普通高中考试招生工作风清气正。



