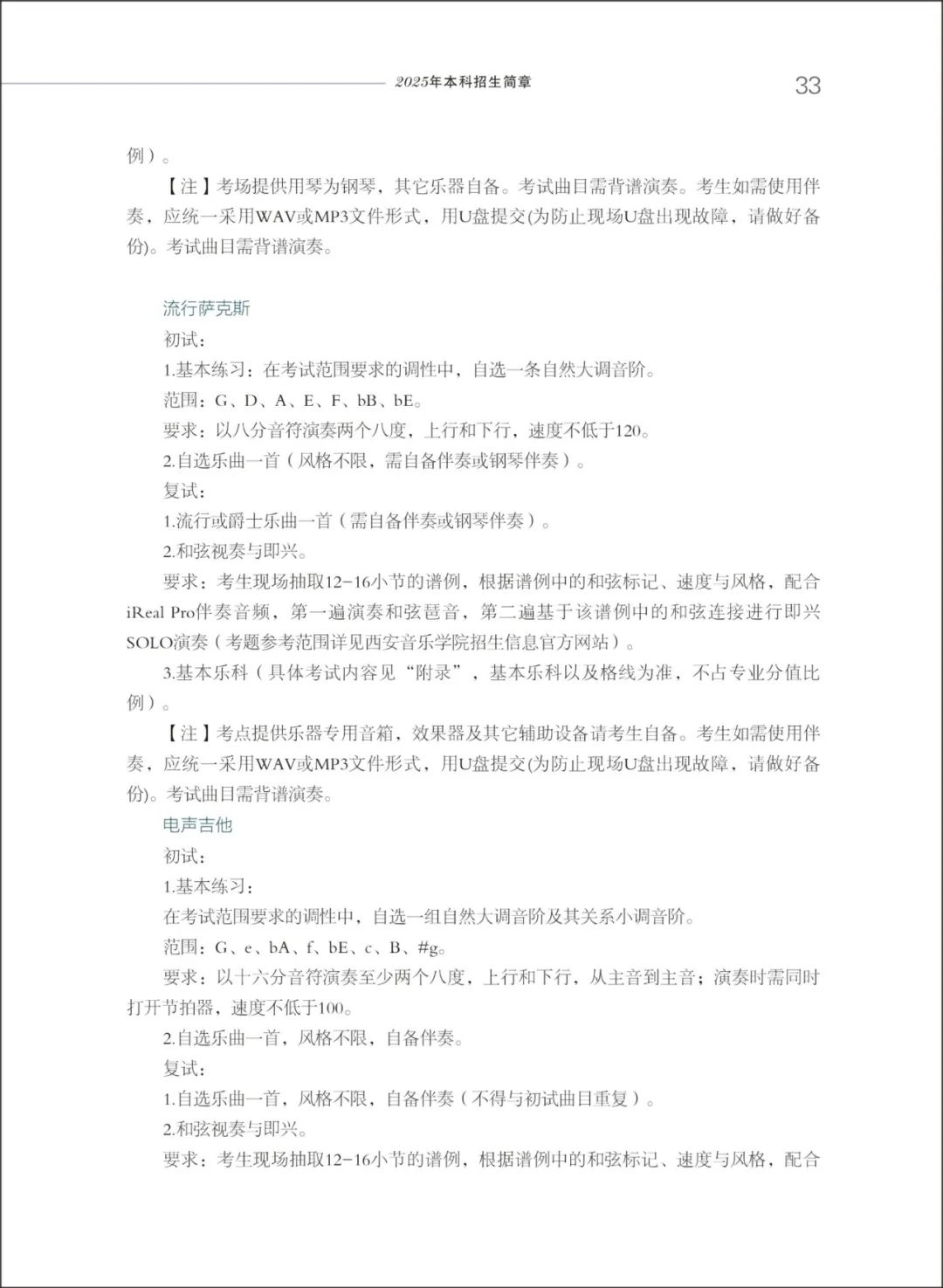
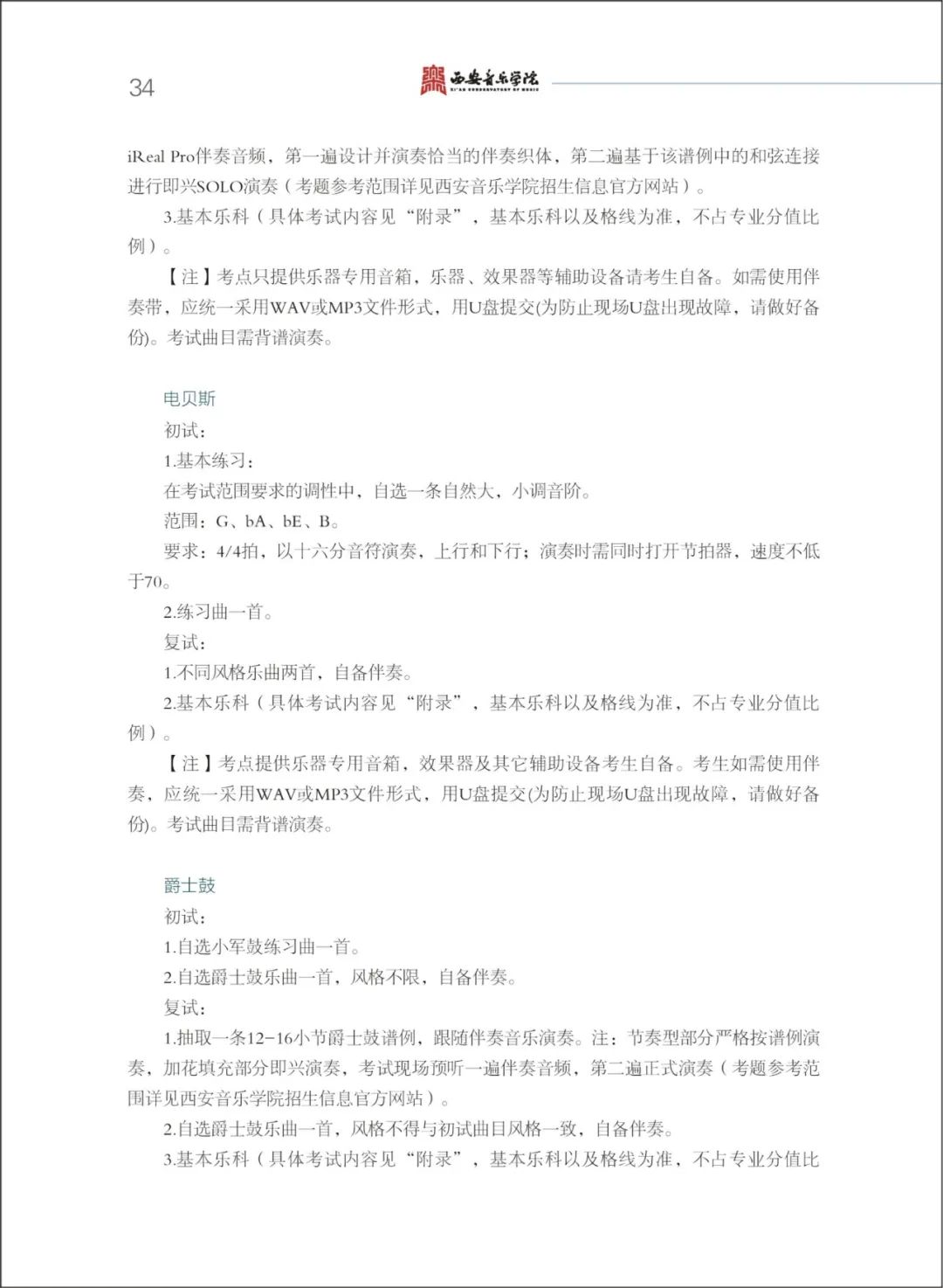
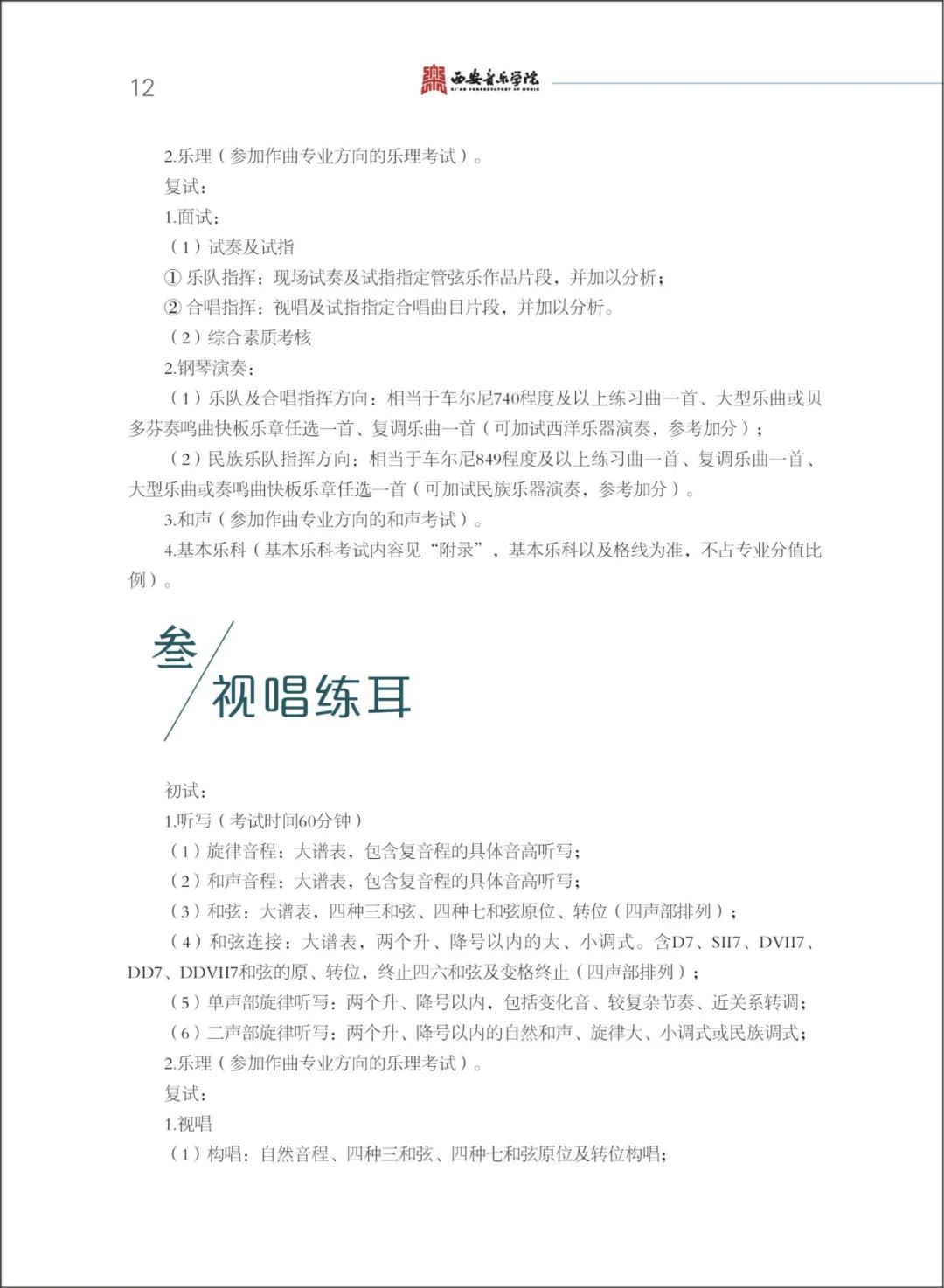
首页
读新闻
中考
高考
选专业
找学校
报志愿
报单招
读简章
查计划
志愿卡
看视频
升学历
社会考
学政策
去留言
投广告
要投诉
联系我
陕西考生网-手机版
中文
繁体
文章详情
西安音乐学院2025年本科招生简章
更多陕西教育招考资讯请搜索关注“陕西考生网”抖音号
考生帮
2025-01-08
来源:西安音乐学院
— END —
声明:凡标注“陕西考生网”内容即为我站本地原创,转载请标明出处链接:凡我站标注来源内容均为我站转载或ai创作,仅供参考!如侵请见谅,电联配合删!申诉邮箱|182182441@qq.com.感谢关注与支持!
https://m.sxks114.com/h-nd-16778.html
西安音乐学院
本科院校
阅读原文
阅读19411
分享
下一篇:
这是最后一篇
上一篇:
这是第一篇
写评论...
发表评论
登录评论
匿名评论
提交
提交
相关报道
西京学院·电子信息学院2025年招生简章
西京学院医学院2025招生简章
— END —
西京学院·设计艺术学院2025年招生简章
— END —
2025年综合评价招生章程-西安汽车职业大学
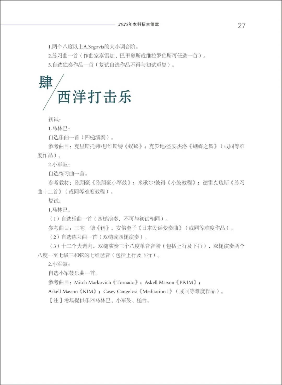
第一章 总则第一条 根据《陕西省教育考试院关于做好2025年陕西省高职院校分类考试工作的通知》(陕试普招〔2025〕5号)文件要求,切实做好2025年分类考试招生工作,确保高职分类考试招生工作的顺利进行,结合我校实际制定本章程。第二条 我校高职分类考试招生采用综合评价招生模式。实施高校“阳光工程”,全面公开招生信息,严格执行省教育厅、省考试院有关分类考试招生工作的规定,贯彻公平竞争、公正选拔...
西安信息职业大学2025年分类考试招生简章
陕西省高职分类考试招生报名即将开始在选大学的过程中应该注意哪些地方?综合评价是什么?综合评价的报考流程是什么?想必这些问题都是考生和家长最为关心的别着急,你想知道的或想了解的西信大都将会为你逐一解读Q1综合评价是什么?综合评价,即在高考成绩、高校综合测试成绩、高中学业水平测试成绩的基础上,按照一定比例折算成综合总分,最后择优录取的录取方式。Q2如何报名?2025年陕西省高职教育分类考试招生的...
1 / 22
2 / 22
3 / 22
4 / 22
5 / 22
6 / 22
7 / 22
8 / 22
9 / 22
10/ 22
11/ 22
12/ 22
13/ 22
14/ 22
15/ 22
16/ 22
17/ 22
18/ 22
19/ 22
20/ 22
21/ 22
22/ 22
1
/ 22
今日头条
喜报┃热烈祝贺西安市长安区第二中学化学实验课例入选2025年教育部“基础精品课”
网传|西安鸿德高级中学因发布不实招生信息被处罚
4月20日,西安市教育局发布消息称,西安鸿德高级中学因发布不实的招生信息,被责令限期整改,警告;限制法人代表成为新的民办学校决策机构负责人或校长。行政处罚结果显示,西安鸿德中学在2025年秋季招生期间编制并发布的《招生简章》未按规定正确履行备案手续,向社会发布不实的招生信息。鸿德中学法定代表人程俊莹对该校虚假招生宣传疏于管理并实施。西安市教育局责令西安鸿德高级中学立即改正对外发布的不实招生简...
【喜报】一等奖!西安市浐灞欧亚中学教师在区第三届人工智能通识教育、信息科技和信息技术教学大赛中荣获中斩获佳绩
近日西安浐灞国际港教育局主办的第三届人工智能通识教育、信息科技和信息技术教学大赛结果公布西安市浐灞欧亚中学王月老师荣获中学人工智能组一等奖王月,二级教师,硕士研究生。基础教育精品课例入选2025年部级精品课,获市级教育教学科研成果评选一等奖、微课大赛二等奖,区级优质课二等奖。参与省、市级课题,指导百人次学生在非专业级软件能力认证比赛、青少年科技创新比赛、学生信息素养提升实践活动等多项赛事中获...
打破学段壁垒!西安市大中小学思政教师“手拉手”备课 让育人更连贯
4月18日,一场聚焦跨学段衔接的思政课集体备课在西安市曲江第三初级中学举行。全市大中小学思政课教师线上线下联动,以“手拉手”形式共研教材、共解难题,让思政教育从“分段教”变成“一体育”。本次活动由西安市教育局主办,西安市大中小学思政课一体化建设指导中心(西安文理学院马克思主义学院)承办,西安市曲江第三初级中学协办,主题为大中小学思政课教材跨学段研读与联动集体备课,旨在打通学段壁垒,让思政课层...
2026软科中国大学排名发布!西安交通大学、西京学院分别位居同类级全省第一,全国前列!
4月15日,高等教育专业评价机构软科发布2026软科中国大学排名,陕西26所高校进入全国主榜,其中西安交通大学、西北工业大学、西安电子科技大学、陕西师范大学、西北农林科技大学、西北大学、长安大学等7所高校位列百强。图解:西安交通大学2026软科中国大学排名的对象是中国1000多所本科层次的高校,为恰当反映高校在学校性质和学校类型上的差异、确保排名公平性,软科将高校划分为综合性大学、8类单科性...
1 / 1911
2 / 1911
3 / 1911
4 / 1911
5 / 1911
6 / 1911
7 / 1911
8 / 1911
9 / 1911
10/ 1911
11/ 1911
12/ 1911
13/ 1911
14/ 1911
15/ 1911
16/ 1911
17/ 1911
18/ 1911
19/ 1911
20/ 1911
21/ 1911
22/ 1911
23/ 1911
24/ 1911
25/ 1911
26/ 1911
27/ 1911
28/ 1911
29/ 1911
30/ 1911
31/ 1911
32/ 1911
33/ 1911
34/ 1911
35/ 1911
36/ 1911
37/ 1911
38/ 1911
39/ 1911
40/ 1911
41/ 1911
42/ 1911
43/ 1911
44/ 1911
45/ 1911
46/ 1911
47/ 1911
48/ 1911
49/ 1911
50/ 1911
51/ 1911
52/ 1911
53/ 1911
54/ 1911
55/ 1911
56/ 1911
57/ 1911
58/ 1911
59/ 1911
60/ 1911
61/ 1911
62/ 1911
63/ 1911
64/ 1911
65/ 1911
66/ 1911
67/ 1911
68/ 1911
69/ 1911
70/ 1911
71/ 1911
72/ 1911
73/ 1911
74/ 1911
75/ 1911
76/ 1911
77/ 1911
78/ 1911
79/ 1911
80/ 1911
81/ 1911
82/ 1911
83/ 1911
84/ 1911
85/ 1911
86/ 1911
87/ 1911
88/ 1911
89/ 1911
90/ 1911
91/ 1911
92/ 1911
93/ 1911
94/ 1911
95/ 1911
96/ 1911
97/ 1911
98/ 1911
99/ 1911
100/ 1911
101/ 1911
102/ 1911
103/ 1911
104/ 1911
105/ 1911
106/ 1911
107/ 1911
108/ 1911
109/ 1911
110/ 1911
111/ 1911
112/ 1911
113/ 1911
114/ 1911
115/ 1911
116/ 1911
117/ 1911
118/ 1911
119/ 1911
120/ 1911
121/ 1911
122/ 1911
123/ 1911
124/ 1911
125/ 1911
126/ 1911
127/ 1911
128/ 1911
129/ 1911
130/ 1911
131/ 1911
132/ 1911
133/ 1911
134/ 1911
135/ 1911
136/ 1911
137/ 1911
138/ 1911
139/ 1911
140/ 1911
141/ 1911
142/ 1911
143/ 1911
144/ 1911
145/ 1911
146/ 1911
147/ 1911
148/ 1911
149/ 1911
150/ 1911
151/ 1911
152/ 1911
153/ 1911
154/ 1911
155/ 1911
156/ 1911
157/ 1911
158/ 1911
159/ 1911
160/ 1911
161/ 1911
162/ 1911
163/ 1911
164/ 1911
165/ 1911
166/ 1911
167/ 1911
168/ 1911
169/ 1911
170/ 1911
171/ 1911
172/ 1911
173/ 1911
174/ 1911
175/ 1911
176/ 1911
177/ 1911
178/ 1911
179/ 1911
180/ 1911
181/ 1911
182/ 1911
183/ 1911
184/ 1911
185/ 1911
186/ 1911
187/ 1911
188/ 1911
189/ 1911
190/ 1911
191/ 1911
192/ 1911
193/ 1911
194/ 1911
195/ 1911
196/ 1911
197/ 1911
198/ 1911
199/ 1911
200/ 1911
201/ 1911
202/ 1911
203/ 1911
204/ 1911
205/ 1911
206/ 1911
207/ 1911
208/ 1911
209/ 1911
210/ 1911
211/ 1911
212/ 1911
213/ 1911
214/ 1911
215/ 1911
216/ 1911
217/ 1911
218/ 1911
219/ 1911
220/ 1911
221/ 1911
222/ 1911
223/ 1911
224/ 1911
225/ 1911
226/ 1911
227/ 1911
228/ 1911
229/ 1911
230/ 1911
231/ 1911
232/ 1911
233/ 1911
234/ 1911
235/ 1911
236/ 1911
237/ 1911
238/ 1911
239/ 1911
240/ 1911
241/ 1911
242/ 1911
243/ 1911
244/ 1911
245/ 1911
246/ 1911
247/ 1911
248/ 1911
249/ 1911
250/ 1911
251/ 1911
252/ 1911
253/ 1911
254/ 1911
255/ 1911
256/ 1911
257/ 1911
258/ 1911
259/ 1911
260/ 1911
261/ 1911
262/ 1911
263/ 1911
264/ 1911
265/ 1911
266/ 1911
267/ 1911
268/ 1911
269/ 1911
270/ 1911
271/ 1911
272/ 1911
273/ 1911
274/ 1911
275/ 1911
276/ 1911
277/ 1911
278/ 1911
279/ 1911
280/ 1911
281/ 1911
282/ 1911
283/ 1911
284/ 1911
285/ 1911
286/ 1911
287/ 1911
288/ 1911
289/ 1911
290/ 1911
291/ 1911
292/ 1911
293/ 1911
294/ 1911
295/ 1911
296/ 1911
297/ 1911
298/ 1911
299/ 1911
300/ 1911
301/ 1911
302/ 1911
303/ 1911
304/ 1911
305/ 1911
306/ 1911
307/ 1911
308/ 1911
309/ 1911
310/ 1911
311/ 1911
312/ 1911
313/ 1911
314/ 1911
315/ 1911
316/ 1911
317/ 1911
318/ 1911
319/ 1911
320/ 1911
321/ 1911
322/ 1911
323/ 1911
324/ 1911
325/ 1911
326/ 1911
327/ 1911
328/ 1911
329/ 1911
330/ 1911
331/ 1911
332/ 1911
333/ 1911
334/ 1911
335/ 1911
336/ 1911
337/ 1911
338/ 1911
339/ 1911
340/ 1911
341/ 1911
342/ 1911
343/ 1911
344/ 1911
345/ 1911
346/ 1911
347/ 1911
348/ 1911
349/ 1911
350/ 1911
351/ 1911
352/ 1911
353/ 1911
354/ 1911
355/ 1911
356/ 1911
357/ 1911
358/ 1911
359/ 1911
360/ 1911
361/ 1911
362/ 1911
363/ 1911
364/ 1911
365/ 1911
366/ 1911
367/ 1911
368/ 1911
369/ 1911
370/ 1911
371/ 1911
372/ 1911
373/ 1911
374/ 1911
375/ 1911
376/ 1911
377/ 1911
378/ 1911
379/ 1911
380/ 1911
381/ 1911
382/ 1911
383/ 1911
384/ 1911
385/ 1911
386/ 1911
387/ 1911
388/ 1911
389/ 1911
390/ 1911
391/ 1911
392/ 1911
393/ 1911
394/ 1911
395/ 1911
396/ 1911
397/ 1911
398/ 1911
399/ 1911
400/ 1911
401/ 1911
402/ 1911
403/ 1911
404/ 1911
405/ 1911
406/ 1911
407/ 1911
408/ 1911
409/ 1911
410/ 1911
411/ 1911
412/ 1911
413/ 1911
414/ 1911
415/ 1911
416/ 1911
417/ 1911
418/ 1911
419/ 1911
420/ 1911
421/ 1911
422/ 1911
423/ 1911
424/ 1911
425/ 1911
426/ 1911
427/ 1911
428/ 1911
429/ 1911
430/ 1911
431/ 1911
432/ 1911
433/ 1911
434/ 1911
435/ 1911
436/ 1911
437/ 1911
438/ 1911
439/ 1911
440/ 1911
441/ 1911
442/ 1911
443/ 1911
444/ 1911
445/ 1911
446/ 1911
447/ 1911
448/ 1911
449/ 1911
450/ 1911
451/ 1911
452/ 1911
453/ 1911
454/ 1911
455/ 1911
456/ 1911
457/ 1911
458/ 1911
459/ 1911
460/ 1911
461/ 1911
462/ 1911
463/ 1911
464/ 1911
465/ 1911
466/ 1911
467/ 1911
468/ 1911
469/ 1911
470/ 1911
471/ 1911
472/ 1911
473/ 1911
474/ 1911
475/ 1911
476/ 1911
477/ 1911
478/ 1911
479/ 1911
480/ 1911
481/ 1911
482/ 1911
483/ 1911
484/ 1911
485/ 1911
486/ 1911
487/ 1911
488/ 1911
489/ 1911
490/ 1911
491/ 1911
492/ 1911
493/ 1911
494/ 1911
495/ 1911
496/ 1911
497/ 1911
498/ 1911
499/ 1911
500/ 1911
501/ 1911
502/ 1911
503/ 1911
504/ 1911
505/ 1911
506/ 1911
507/ 1911
508/ 1911
509/ 1911
510/ 1911
511/ 1911
512/ 1911
513/ 1911
514/ 1911
515/ 1911
516/ 1911
517/ 1911
518/ 1911
519/ 1911
520/ 1911
521/ 1911
522/ 1911
523/ 1911
524/ 1911
525/ 1911
526/ 1911
527/ 1911
528/ 1911
529/ 1911
530/ 1911
531/ 1911
532/ 1911
533/ 1911
534/ 1911
535/ 1911
536/ 1911
537/ 1911
538/ 1911
539/ 1911
540/ 1911
541/ 1911
542/ 1911
543/ 1911
544/ 1911
545/ 1911
546/ 1911
547/ 1911
548/ 1911
549/ 1911
550/ 1911
551/ 1911
552/ 1911
553/ 1911
554/ 1911
555/ 1911
556/ 1911
557/ 1911
558/ 1911
559/ 1911
560/ 1911
561/ 1911
562/ 1911
563/ 1911
564/ 1911
565/ 1911
566/ 1911
567/ 1911
568/ 1911
569/ 1911
570/ 1911
571/ 1911
572/ 1911
573/ 1911
574/ 1911
575/ 1911
576/ 1911
577/ 1911
578/ 1911
579/ 1911
580/ 1911
581/ 1911
582/ 1911
583/ 1911
584/ 1911
585/ 1911
586/ 1911
587/ 1911
588/ 1911
589/ 1911
590/ 1911
591/ 1911
592/ 1911
593/ 1911
594/ 1911
595/ 1911
596/ 1911
597/ 1911
598/ 1911
599/ 1911
600/ 1911
601/ 1911
602/ 1911
603/ 1911
604/ 1911
605/ 1911
606/ 1911
607/ 1911
608/ 1911
609/ 1911
610/ 1911
611/ 1911
612/ 1911
613/ 1911
614/ 1911
615/ 1911
616/ 1911
617/ 1911
618/ 1911
619/ 1911
620/ 1911
621/ 1911
622/ 1911
623/ 1911
624/ 1911
625/ 1911
626/ 1911
627/ 1911
628/ 1911
629/ 1911
630/ 1911
631/ 1911
632/ 1911
633/ 1911
634/ 1911
635/ 1911
636/ 1911
637/ 1911
638/ 1911
639/ 1911
640/ 1911
641/ 1911
642/ 1911
643/ 1911
644/ 1911
645/ 1911
646/ 1911
647/ 1911
648/ 1911
649/ 1911
650/ 1911
651/ 1911
652/ 1911
653/ 1911
654/ 1911
655/ 1911
656/ 1911
657/ 1911
658/ 1911
659/ 1911
660/ 1911
661/ 1911
662/ 1911
663/ 1911
664/ 1911
665/ 1911
666/ 1911
667/ 1911
668/ 1911
669/ 1911
670/ 1911
671/ 1911
672/ 1911
673/ 1911
674/ 1911
675/ 1911
676/ 1911
677/ 1911
678/ 1911
679/ 1911
680/ 1911
681/ 1911
682/ 1911
683/ 1911
684/ 1911
685/ 1911
686/ 1911
687/ 1911
688/ 1911
689/ 1911
690/ 1911
691/ 1911
692/ 1911
693/ 1911
694/ 1911
695/ 1911
696/ 1911
697/ 1911
698/ 1911
699/ 1911
700/ 1911
701/ 1911
702/ 1911
703/ 1911
704/ 1911
705/ 1911
706/ 1911
707/ 1911
708/ 1911
709/ 1911
710/ 1911
711/ 1911
712/ 1911
713/ 1911
714/ 1911
715/ 1911
716/ 1911
717/ 1911
718/ 1911
719/ 1911
720/ 1911
721/ 1911
722/ 1911
723/ 1911
724/ 1911
725/ 1911
726/ 1911
727/ 1911
728/ 1911
729/ 1911
730/ 1911
731/ 1911
732/ 1911
733/ 1911
734/ 1911
735/ 1911
736/ 1911
737/ 1911
738/ 1911
739/ 1911
740/ 1911
741/ 1911
742/ 1911
743/ 1911
744/ 1911
745/ 1911
746/ 1911
747/ 1911
748/ 1911
749/ 1911
750/ 1911
751/ 1911
752/ 1911
753/ 1911
754/ 1911
755/ 1911
756/ 1911
757/ 1911
758/ 1911
759/ 1911
760/ 1911
761/ 1911
762/ 1911
763/ 1911
764/ 1911
765/ 1911
766/ 1911
767/ 1911
768/ 1911
769/ 1911
770/ 1911
771/ 1911
772/ 1911
773/ 1911
774/ 1911
775/ 1911
776/ 1911
777/ 1911
778/ 1911
779/ 1911
780/ 1911
781/ 1911
782/ 1911
783/ 1911
784/ 1911
785/ 1911
786/ 1911
787/ 1911
788/ 1911
789/ 1911
790/ 1911
791/ 1911
792/ 1911
793/ 1911
794/ 1911
795/ 1911
796/ 1911
797/ 1911
798/ 1911
799/ 1911
800/ 1911
801/ 1911
802/ 1911
803/ 1911
804/ 1911
805/ 1911
806/ 1911
807/ 1911
808/ 1911
809/ 1911
810/ 1911
811/ 1911
812/ 1911
813/ 1911
814/ 1911
815/ 1911
816/ 1911
817/ 1911
818/ 1911
819/ 1911
820/ 1911
821/ 1911
822/ 1911
823/ 1911
824/ 1911
825/ 1911
826/ 1911
827/ 1911
828/ 1911
829/ 1911
830/ 1911
831/ 1911
832/ 1911
833/ 1911
834/ 1911
835/ 1911
836/ 1911
837/ 1911
838/ 1911
839/ 1911
840/ 1911
841/ 1911
842/ 1911
843/ 1911
844/ 1911
845/ 1911
846/ 1911
847/ 1911
848/ 1911
849/ 1911
850/ 1911
851/ 1911
852/ 1911
853/ 1911
854/ 1911
855/ 1911
856/ 1911
857/ 1911
858/ 1911
859/ 1911
860/ 1911
861/ 1911
862/ 1911
863/ 1911
864/ 1911
865/ 1911
866/ 1911
867/ 1911
868/ 1911
869/ 1911
870/ 1911
871/ 1911
872/ 1911
873/ 1911
874/ 1911
875/ 1911
876/ 1911
877/ 1911
878/ 1911
879/ 1911
880/ 1911
881/ 1911
882/ 1911
883/ 1911
884/ 1911
885/ 1911
886/ 1911
887/ 1911
888/ 1911
889/ 1911
890/ 1911
891/ 1911
892/ 1911
893/ 1911
894/ 1911
895/ 1911
896/ 1911
897/ 1911
898/ 1911
899/ 1911
900/ 1911
901/ 1911
902/ 1911
903/ 1911
904/ 1911
905/ 1911
906/ 1911
907/ 1911
908/ 1911
909/ 1911
910/ 1911
911/ 1911
912/ 1911
913/ 1911
914/ 1911
915/ 1911
916/ 1911
917/ 1911
918/ 1911
919/ 1911
920/ 1911
921/ 1911
922/ 1911
923/ 1911
924/ 1911
925/ 1911
926/ 1911
927/ 1911
928/ 1911
929/ 1911
930/ 1911
931/ 1911
932/ 1911
933/ 1911
934/ 1911
935/ 1911
936/ 1911
937/ 1911
938/ 1911
939/ 1911
940/ 1911
941/ 1911
942/ 1911
943/ 1911
944/ 1911
945/ 1911
946/ 1911
947/ 1911
948/ 1911
949/ 1911
950/ 1911
951/ 1911
952/ 1911
953/ 1911
954/ 1911
955/ 1911
956/ 1911
957/ 1911
958/ 1911
959/ 1911
960/ 1911
961/ 1911
962/ 1911
963/ 1911
964/ 1911
965/ 1911
966/ 1911
967/ 1911
968/ 1911
969/ 1911
970/ 1911
971/ 1911
972/ 1911
973/ 1911
974/ 1911
975/ 1911
976/ 1911
977/ 1911
978/ 1911
979/ 1911
980/ 1911
981/ 1911
982/ 1911
983/ 1911
984/ 1911
985/ 1911
986/ 1911
987/ 1911
988/ 1911
989/ 1911
990/ 1911
991/ 1911
992/ 1911
993/ 1911
994/ 1911
995/ 1911
996/ 1911
997/ 1911
998/ 1911
999/ 1911
1000/ 1911
1001/ 1911
1002/ 1911
1003/ 1911
1004/ 1911
1005/ 1911
1006/ 1911
1007/ 1911
1008/ 1911
1009/ 1911
1010/ 1911
1011/ 1911
1012/ 1911
1013/ 1911
1014/ 1911
1015/ 1911
1016/ 1911
1017/ 1911
1018/ 1911
1019/ 1911
1020/ 1911
1021/ 1911
1022/ 1911
1023/ 1911
1024/ 1911
1025/ 1911
1026/ 1911
1027/ 1911
1028/ 1911
1029/ 1911
1030/ 1911
1031/ 1911
1032/ 1911
1033/ 1911
1034/ 1911
1035/ 1911
1036/ 1911
1037/ 1911
1038/ 1911
1039/ 1911
1040/ 1911
1041/ 1911
1042/ 1911
1043/ 1911
1044/ 1911
1045/ 1911
1046/ 1911
1047/ 1911
1048/ 1911
1049/ 1911
1050/ 1911
1051/ 1911
1052/ 1911
1053/ 1911
1054/ 1911
1055/ 1911
1056/ 1911
1057/ 1911
1058/ 1911
1059/ 1911
1060/ 1911
1061/ 1911
1062/ 1911
1063/ 1911
1064/ 1911
1065/ 1911
1066/ 1911
1067/ 1911
1068/ 1911
1069/ 1911
1070/ 1911
1071/ 1911
1072/ 1911
1073/ 1911
1074/ 1911
1075/ 1911
1076/ 1911
1077/ 1911
1078/ 1911
1079/ 1911
1080/ 1911
1081/ 1911
1082/ 1911
1083/ 1911
1084/ 1911
1085/ 1911
1086/ 1911
1087/ 1911
1088/ 1911
1089/ 1911
1090/ 1911
1091/ 1911
1092/ 1911
1093/ 1911
1094/ 1911
1095/ 1911
1096/ 1911
1097/ 1911
1098/ 1911
1099/ 1911
1100/ 1911
1101/ 1911
1102/ 1911
1103/ 1911
1104/ 1911
1105/ 1911
1106/ 1911
1107/ 1911
1108/ 1911
1109/ 1911
1110/ 1911
1111/ 1911
1112/ 1911
1113/ 1911
1114/ 1911
1115/ 1911
1116/ 1911
1117/ 1911
1118/ 1911
1119/ 1911
1120/ 1911
1121/ 1911
1122/ 1911
1123/ 1911
1124/ 1911
1125/ 1911
1126/ 1911
1127/ 1911
1128/ 1911
1129/ 1911
1130/ 1911
1131/ 1911
1132/ 1911
1133/ 1911
1134/ 1911
1135/ 1911
1136/ 1911
1137/ 1911
1138/ 1911
1139/ 1911
1140/ 1911
1141/ 1911
1142/ 1911
1143/ 1911
1144/ 1911
1145/ 1911
1146/ 1911
1147/ 1911
1148/ 1911
1149/ 1911
1150/ 1911
1151/ 1911
1152/ 1911
1153/ 1911
1154/ 1911
1155/ 1911
1156/ 1911
1157/ 1911
1158/ 1911
1159/ 1911
1160/ 1911
1161/ 1911
1162/ 1911
1163/ 1911
1164/ 1911
1165/ 1911
1166/ 1911
1167/ 1911
1168/ 1911
1169/ 1911
1170/ 1911
1171/ 1911
1172/ 1911
1173/ 1911
1174/ 1911
1175/ 1911
1176/ 1911
1177/ 1911
1178/ 1911
1179/ 1911
1180/ 1911
1181/ 1911
1182/ 1911
1183/ 1911
1184/ 1911
1185/ 1911
1186/ 1911
1187/ 1911
1188/ 1911
1189/ 1911
1190/ 1911
1191/ 1911
1192/ 1911
1193/ 1911
1194/ 1911
1195/ 1911
1196/ 1911
1197/ 1911
1198/ 1911
1199/ 1911
1200/ 1911
1201/ 1911
1202/ 1911
1203/ 1911
1204/ 1911
1205/ 1911
1206/ 1911
1207/ 1911
1208/ 1911
1209/ 1911
1210/ 1911
1211/ 1911
1212/ 1911
1213/ 1911
1214/ 1911
1215/ 1911
1216/ 1911
1217/ 1911
1218/ 1911
1219/ 1911
1220/ 1911
1221/ 1911
1222/ 1911
1223/ 1911
1224/ 1911
1225/ 1911
1226/ 1911
1227/ 1911
1228/ 1911
1229/ 1911
1230/ 1911
1231/ 1911
1232/ 1911
1233/ 1911
1234/ 1911
1235/ 1911
1236/ 1911
1237/ 1911
1238/ 1911
1239/ 1911
1240/ 1911
1241/ 1911
1242/ 1911
1243/ 1911
1244/ 1911
1245/ 1911
1246/ 1911
1247/ 1911
1248/ 1911
1249/ 1911
1250/ 1911
1251/ 1911
1252/ 1911
1253/ 1911
1254/ 1911
1255/ 1911
1256/ 1911
1257/ 1911
1258/ 1911
1259/ 1911
1260/ 1911
1261/ 1911
1262/ 1911
1263/ 1911
1264/ 1911
1265/ 1911
1266/ 1911
1267/ 1911
1268/ 1911
1269/ 1911
1270/ 1911
1271/ 1911
1272/ 1911
1273/ 1911
1274/ 1911
1275/ 1911
1276/ 1911
1277/ 1911
1278/ 1911
1279/ 1911
1280/ 1911
1281/ 1911
1282/ 1911
1283/ 1911
1284/ 1911
1285/ 1911
1286/ 1911
1287/ 1911
1288/ 1911
1289/ 1911
1290/ 1911
1291/ 1911
1292/ 1911
1293/ 1911
1294/ 1911
1295/ 1911
1296/ 1911
1297/ 1911
1298/ 1911
1299/ 1911
1300/ 1911
1301/ 1911
1302/ 1911
1303/ 1911
1304/ 1911
1305/ 1911
1306/ 1911
1307/ 1911
1308/ 1911
1309/ 1911
1310/ 1911
1311/ 1911
1312/ 1911
1313/ 1911
1314/ 1911
1315/ 1911
1316/ 1911
1317/ 1911
1318/ 1911
1319/ 1911
1320/ 1911
1321/ 1911
1322/ 1911
1323/ 1911
1324/ 1911
1325/ 1911
1326/ 1911
1327/ 1911
1328/ 1911
1329/ 1911
1330/ 1911
1331/ 1911
1332/ 1911
1333/ 1911
1334/ 1911
1335/ 1911
1336/ 1911
1337/ 1911
1338/ 1911
1339/ 1911
1340/ 1911
1341/ 1911
1342/ 1911
1343/ 1911
1344/ 1911
1345/ 1911
1346/ 1911
1347/ 1911
1348/ 1911
1349/ 1911
1350/ 1911
1351/ 1911
1352/ 1911
1353/ 1911
1354/ 1911
1355/ 1911
1356/ 1911
1357/ 1911
1358/ 1911
1359/ 1911
1360/ 1911
1361/ 1911
1362/ 1911
1363/ 1911
1364/ 1911
1365/ 1911
1366/ 1911
1367/ 1911
1368/ 1911
1369/ 1911
1370/ 1911
1371/ 1911
1372/ 1911
1373/ 1911
1374/ 1911
1375/ 1911
1376/ 1911
1377/ 1911
1378/ 1911
1379/ 1911
1380/ 1911
1381/ 1911
1382/ 1911
1383/ 1911
1384/ 1911
1385/ 1911
1386/ 1911
1387/ 1911
1388/ 1911
1389/ 1911
1390/ 1911
1391/ 1911
1392/ 1911
1393/ 1911
1394/ 1911
1395/ 1911
1396/ 1911
1397/ 1911
1398/ 1911
1399/ 1911
1400/ 1911
1401/ 1911
1402/ 1911
1403/ 1911
1404/ 1911
1405/ 1911
1406/ 1911
1407/ 1911
1408/ 1911
1409/ 1911
1410/ 1911
1411/ 1911
1412/ 1911
1413/ 1911
1414/ 1911
1415/ 1911
1416/ 1911
1417/ 1911
1418/ 1911
1419/ 1911
1420/ 1911
1421/ 1911
1422/ 1911
1423/ 1911
1424/ 1911
1425/ 1911
1426/ 1911
1427/ 1911
1428/ 1911
1429/ 1911
1430/ 1911
1431/ 1911
1432/ 1911
1433/ 1911
1434/ 1911
1435/ 1911
1436/ 1911
1437/ 1911
1438/ 1911
1439/ 1911
1440/ 1911
1441/ 1911
1442/ 1911
1443/ 1911
1444/ 1911
1445/ 1911
1446/ 1911
1447/ 1911
1448/ 1911
1449/ 1911
1450/ 1911
1451/ 1911
1452/ 1911
1453/ 1911
1454/ 1911
1455/ 1911
1456/ 1911
1457/ 1911
1458/ 1911
1459/ 1911
1460/ 1911
1461/ 1911
1462/ 1911
1463/ 1911
1464/ 1911
1465/ 1911
1466/ 1911
1467/ 1911
1468/ 1911
1469/ 1911
1470/ 1911
1471/ 1911
1472/ 1911
1473/ 1911
1474/ 1911
1475/ 1911
1476/ 1911
1477/ 1911
1478/ 1911
1479/ 1911
1480/ 1911
1481/ 1911
1482/ 1911
1483/ 1911
1484/ 1911
1485/ 1911
1486/ 1911
1487/ 1911
1488/ 1911
1489/ 1911
1490/ 1911
1491/ 1911
1492/ 1911
1493/ 1911
1494/ 1911
1495/ 1911
1496/ 1911
1497/ 1911
1498/ 1911
1499/ 1911
1500/ 1911
1501/ 1911
1502/ 1911
1503/ 1911
1504/ 1911
1505/ 1911
1506/ 1911
1507/ 1911
1508/ 1911
1509/ 1911
1510/ 1911
1511/ 1911
1512/ 1911
1513/ 1911
1514/ 1911
1515/ 1911
1516/ 1911
1517/ 1911
1518/ 1911
1519/ 1911
1520/ 1911
1521/ 1911
1522/ 1911
1523/ 1911
1524/ 1911
1525/ 1911
1526/ 1911
1527/ 1911
1528/ 1911
1529/ 1911
1530/ 1911
1531/ 1911
1532/ 1911
1533/ 1911
1534/ 1911
1535/ 1911
1536/ 1911
1537/ 1911
1538/ 1911
1539/ 1911
1540/ 1911
1541/ 1911
1542/ 1911
1543/ 1911
1544/ 1911
1545/ 1911
1546/ 1911
1547/ 1911
1548/ 1911
1549/ 1911
1550/ 1911
1551/ 1911
1552/ 1911
1553/ 1911
1554/ 1911
1555/ 1911
1556/ 1911
1557/ 1911
1558/ 1911
1559/ 1911
1560/ 1911
1561/ 1911
1562/ 1911
1563/ 1911
1564/ 1911
1565/ 1911
1566/ 1911
1567/ 1911
1568/ 1911
1569/ 1911
1570/ 1911
1571/ 1911
1572/ 1911
1573/ 1911
1574/ 1911
1575/ 1911
1576/ 1911
1577/ 1911
1578/ 1911
1579/ 1911
1580/ 1911
1581/ 1911
1582/ 1911
1583/ 1911
1584/ 1911
1585/ 1911
1586/ 1911
1587/ 1911
1588/ 1911
1589/ 1911
1590/ 1911
1591/ 1911
1592/ 1911
1593/ 1911
1594/ 1911
1595/ 1911
1596/ 1911
1597/ 1911
1598/ 1911
1599/ 1911
1600/ 1911
1601/ 1911
1602/ 1911
1603/ 1911
1604/ 1911
1605/ 1911
1606/ 1911
1607/ 1911
1608/ 1911
1609/ 1911
1610/ 1911
1611/ 1911
1612/ 1911
1613/ 1911
1614/ 1911
1615/ 1911
1616/ 1911
1617/ 1911
1618/ 1911
1619/ 1911
1620/ 1911
1621/ 1911
1622/ 1911
1623/ 1911
1624/ 1911
1625/ 1911
1626/ 1911
1627/ 1911
1628/ 1911
1629/ 1911
1630/ 1911
1631/ 1911
1632/ 1911
1633/ 1911
1634/ 1911
1635/ 1911
1636/ 1911
1637/ 1911
1638/ 1911
1639/ 1911
1640/ 1911
1641/ 1911
1642/ 1911
1643/ 1911
1644/ 1911
1645/ 1911
1646/ 1911
1647/ 1911
1648/ 1911
1649/ 1911
1650/ 1911
1651/ 1911
1652/ 1911
1653/ 1911
1654/ 1911
1655/ 1911
1656/ 1911
1657/ 1911
1658/ 1911
1659/ 1911
1660/ 1911
1661/ 1911
1662/ 1911
1663/ 1911
1664/ 1911
1665/ 1911
1666/ 1911
1667/ 1911
1668/ 1911
1669/ 1911
1670/ 1911
1671/ 1911
1672/ 1911
1673/ 1911
1674/ 1911
1675/ 1911
1676/ 1911
1677/ 1911
1678/ 1911
1679/ 1911
1680/ 1911
1681/ 1911
1682/ 1911
1683/ 1911
1684/ 1911
1685/ 1911
1686/ 1911
1687/ 1911
1688/ 1911
1689/ 1911
1690/ 1911
1691/ 1911
1692/ 1911
1693/ 1911
1694/ 1911
1695/ 1911
1696/ 1911
1697/ 1911
1698/ 1911
1699/ 1911
1700/ 1911
1701/ 1911
1702/ 1911
1703/ 1911
1704/ 1911
1705/ 1911
1706/ 1911
1707/ 1911
1708/ 1911
1709/ 1911
1710/ 1911
1711/ 1911
1712/ 1911
1713/ 1911
1714/ 1911
1715/ 1911
1716/ 1911
1717/ 1911
1718/ 1911
1719/ 1911
1720/ 1911
1721/ 1911
1722/ 1911
1723/ 1911
1724/ 1911
1725/ 1911
1726/ 1911
1727/ 1911
1728/ 1911
1729/ 1911
1730/ 1911
1731/ 1911
1732/ 1911
1733/ 1911
1734/ 1911
1735/ 1911
1736/ 1911
1737/ 1911
1738/ 1911
1739/ 1911
1740/ 1911
1741/ 1911
1742/ 1911
1743/ 1911
1744/ 1911
1745/ 1911
1746/ 1911
1747/ 1911
1748/ 1911
1749/ 1911
1750/ 1911
1751/ 1911
1752/ 1911
1753/ 1911
1754/ 1911
1755/ 1911
1756/ 1911
1757/ 1911
1758/ 1911
1759/ 1911
1760/ 1911
1761/ 1911
1762/ 1911
1763/ 1911
1764/ 1911
1765/ 1911
1766/ 1911
1767/ 1911
1768/ 1911
1769/ 1911
1770/ 1911
1771/ 1911
1772/ 1911
1773/ 1911
1774/ 1911
1775/ 1911
1776/ 1911
1777/ 1911
1778/ 1911
1779/ 1911
1780/ 1911
1781/ 1911
1782/ 1911
1783/ 1911
1784/ 1911
1785/ 1911
1786/ 1911
1787/ 1911
1788/ 1911
1789/ 1911
1790/ 1911
1791/ 1911
1792/ 1911
1793/ 1911
1794/ 1911
1795/ 1911
1796/ 1911
1797/ 1911
1798/ 1911
1799/ 1911
1800/ 1911
1801/ 1911
1802/ 1911
1803/ 1911
1804/ 1911
1805/ 1911
1806/ 1911
1807/ 1911
1808/ 1911
1809/ 1911
1810/ 1911
1811/ 1911
1812/ 1911
1813/ 1911
1814/ 1911
1815/ 1911
1816/ 1911
1817/ 1911
1818/ 1911
1819/ 1911
1820/ 1911
1821/ 1911
1822/ 1911
1823/ 1911
1824/ 1911
1825/ 1911
1826/ 1911
1827/ 1911
1828/ 1911
1829/ 1911
1830/ 1911
1831/ 1911
1832/ 1911
1833/ 1911
1834/ 1911
1835/ 1911
1836/ 1911
1837/ 1911
1838/ 1911
1839/ 1911
1840/ 1911
1841/ 1911
1842/ 1911
1843/ 1911
1844/ 1911
1845/ 1911
1846/ 1911
1847/ 1911
1848/ 1911
1849/ 1911
1850/ 1911
1851/ 1911
1852/ 1911
1853/ 1911
1854/ 1911
1855/ 1911
1856/ 1911
1857/ 1911
1858/ 1911
1859/ 1911
1860/ 1911
1861/ 1911
1862/ 1911
1863/ 1911
1864/ 1911
1865/ 1911
1866/ 1911
1867/ 1911
1868/ 1911
1869/ 1911
1870/ 1911
1871/ 1911
1872/ 1911
1873/ 1911
1874/ 1911
1875/ 1911
1876/ 1911
1877/ 1911
1878/ 1911
1879/ 1911
1880/ 1911
1881/ 1911
1882/ 1911
1883/ 1911
1884/ 1911
1885/ 1911
1886/ 1911
1887/ 1911
1888/ 1911
1889/ 1911
1890/ 1911
1891/ 1911
1892/ 1911
1893/ 1911
1894/ 1911
1895/ 1911
1896/ 1911
1897/ 1911
1898/ 1911
1899/ 1911
1900/ 1911
1901/ 1911
1902/ 1911
1903/ 1911
1904/ 1911
1905/ 1911
1906/ 1911
1907/ 1911
1908/ 1911
1909/ 1911
1910/ 1911
1911/ 1911
1
/ 1911
投诉举报