
图 国防科技大学(官网)
一、目前全国共有22所军队高等教育院校面向普通高中毕业生招生。这些院校分布在全国14个省份,其中最核心的变化是3所新调整组建的院校,其专业设置也紧跟新型作战力量发展。
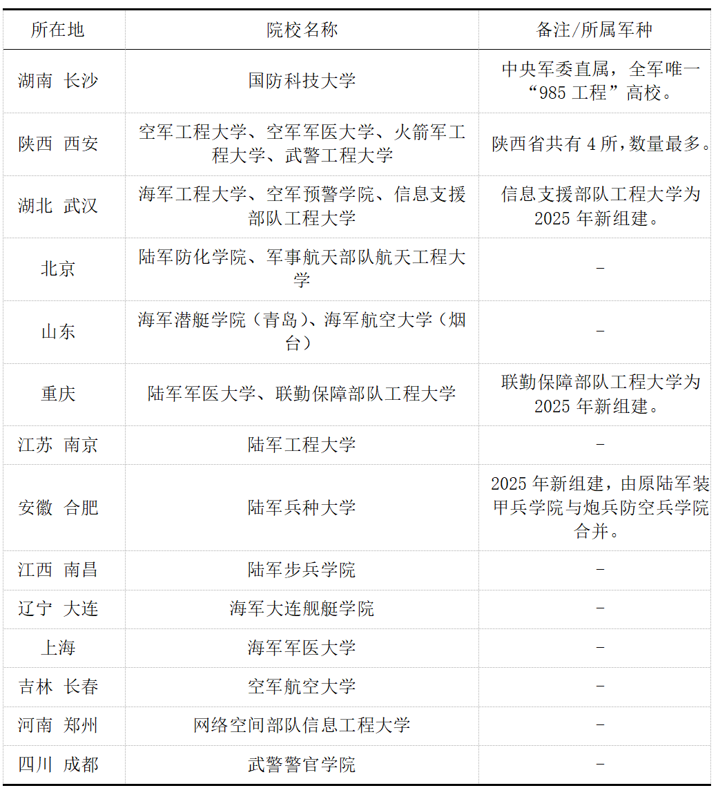
下面这个表格整理了这22所院校的完整名单和地域分布,可以帮助你快速了解整体情况。

二、新组建的三所院校特色与专业
2025年新调整组建的3所院校,是了解当前军事人才培养新方向的重点。
(1)陆军兵种大学(合肥)

图 陆军兵种大学成立(来源网络)
特色:由原陆军装甲兵学院和炮兵防空兵学院合并组建,是全军唯一面向装甲兵、炮兵、防空兵培养主战兵种人才的大学,被称为“陆战之王的摇篮”。
专业设置:学科涵盖军事学、工学、管理学等,拥有24个本科专业,并承接建设有多个博士后流动站和博士、硕士学位授权点。
(2)信息支援部队工程大学(武汉)

图 信息支援部队工程大学校园(来源网络)
特色:为全新的信息支援部队唯一直属大学,专注于网络信息体系和新域新质作战人才培养。
专业设置:其公布的10个本科专业100%面向信息化、智能化,包括通信工程、网络工程、信息安全、数据科学与大数据技术、指挥信息系统工程等,2025年首次面向社会招生。
(3)联勤保障部队工程大学(重庆)

图 联勤保障部队工程大学(来源网络)
特色:是全军后勤领域人才培养的重要基地,为战略战役支援保障提供支撑。
专业设置:专业涵盖军事学、工学、经济学、管理学4大门类,开设有21个本科专业,如财务管理、新能源工程与技术、军事设施工程、车辆工程、智能运输工程等。
三、传统强校在特定领域有着深厚积累
国防科技大学(长沙):作为顶尖的军委直属院校,在计算机、航天等领域实力卓著。
军事航天部队航天工程大学(北京):是我军系统培养航天人才的高等学府,发源于“两弹一星”事业,走出了我国第一代航天员。
网络空间部队信息工程大学(郑州):是全军密码学、信息安全、测绘导航人才培养的主阵地,网络空间安全学科为国内顶尖水平。
海军工程大学(武汉)、空军工程大学(西安)、火箭军工程大学(西安):分别是海、空、火箭军兵种工程技术的最高学府,培养相关领域的高层次专业技术与指挥人才。
各军医大学:包括陆军、海军、空军军医大学,是培养军队医疗卫生人才的骨干院校。
四、报考须知与变化
培养模式优化:从2025年起,陆军特种作战学院等4所院校不再独立招生,改为由其他军校“代招”。学生实行“2+2”培养,即前2年在招生院校学习通识课,后2年转入专业院校学习技能,实现“通才+专才”培养。
专业选择简化:招生计划不再区分“指挥类”和“非指挥类”,考生直接选择报考专业即可,未来发展路径更加清晰。
深造机会明确:所有军队院校的本科毕业生,都有机会直接报考硕士研究生。
基本报考条件:考生需为未婚普通高中毕业生,年龄不低于16周岁、不超过20周岁(截至当年8月31日),高考成绩需达到本省的特殊类型招生控制线或一本线,并通过政治考核、面试和体格检查。
重要:军队院校的招生信息具有权威性、时效性。最可靠的信息来源是“军校招生”官方微信公众号,以及各省教育考试院、省军区招生办公室发布的官方通知。请务必通过正规渠道查询当年的招生章程和专业目录。

编辑:李峙蓉 审核:张勇
— END —