陕西24个!教育部公布2025年国家学前教育普及普惠县(市、区)名单(第一批)

考生帮
2026-01-26
来源:微言教育

近日,教育部印发通知,公布2025年国家学前教育普及普惠县(市、区)名单。2025年第一批认定427个县(市、区)为国家学前教育普及普惠县。其中,陕西共24个县(市、区)入选。具体名单,一起来看——



陕西2025年国家学前教育普及普惠县(市、区)名单(第一批)
(24个)
西安市:鄠邑区、高陵区、西安经济技术开发区
宝鸡市:扶风县、太白县、千阳县、凤县
铜川市:王益区、印台区
渭南市:潼关县
延安市:安塞区、洛川县
榆林市:府谷县、米脂县、佳县、吴堡县、清涧县
汉中市:略阳县、留坝县、佛坪县
安康市:宁陕县、岚皋县、镇坪县
商洛市:山阳县

一起来看全部名单——
陕西24个!教育部公布2025年国家学前教育普及普惠县(市、区)名单(第一批)
陕西24个!教育部公布2025年国家学前教育普及普惠县(市、区)名单(第一批)
陕西24个!教育部公布2025年国家学前教育普及普惠县(市、区)名单(第一批)
图片


陕西24个!教育部公布2025年国家学前教育普及普惠县(市、区)名单(第一批)
陕西24个!教育部公布2025年国家学前教育普及普惠县(市、区)名单(第一批)
陕西24个!教育部公布2025年国家学前教育普及普惠县(市、区)名单(第一批)
图片
图片
陕西24个!教育部公布2025年国家学前教育普及普惠县(市、区)名单(第一批)
陕西24个!教育部公布2025年国家学前教育普及普惠县(市、区)名单(第一批)
陕西24个!教育部公布2025年国家学前教育普及普惠县(市、区)名单(第一批)


通知要求——


各地要深入贯彻习近平新时代中国特色社会主义思想和党的二十届四中全会精神,严格落实《中华人民共和国学前教育法》《教育强国建设规划纲要(2024—2035年)》要求,锚定“十五五”时期“推动学前教育优质普惠发展”总目标,将学前教育改革发展全面纳入本地区“十五五”规划统筹推进,着力办好人民满意的学前教育。


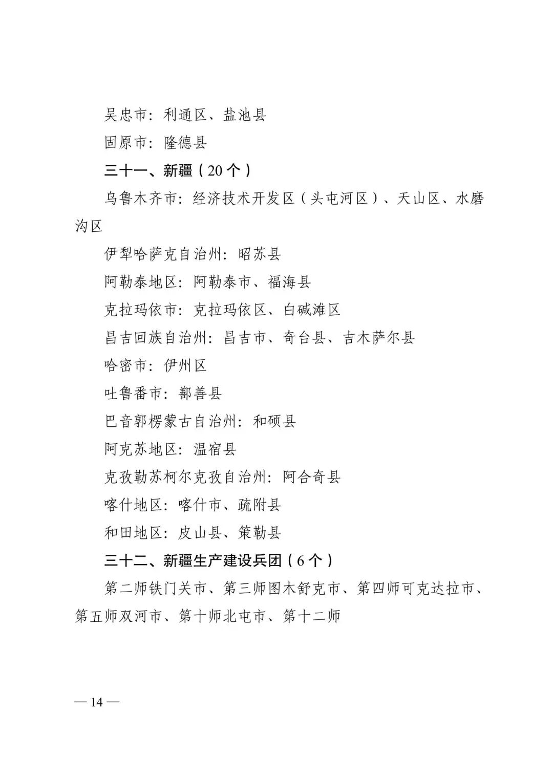
要精准研判学前人口规模结构变化趋势,构建与人口变化相协调的基本公共教育服务供给机制,持续优化普惠性学前教育资源配置,切实保障适龄幼儿享有公平优质的学前教育。


要健全学前教育普惠保障机制,坚决落实学前一年免费教育民生政策,提升免费学前教育政策的群众获得感。


要牢固树立质量核心意识,严格遵循幼儿身心发展规律,全面落实以游戏为基本活动的要求,促进幼儿在游戏和生活中健康快乐成长,持续提升保教质量,推动学前教育从“幼有所育”向“幼有优育”迈进。


编辑:李峙蓉   审核:张勇


点击进入-陕西考生网-教育资讯专题频道


— END —

阅读4693
分享
下一篇:这是最后一篇
上一篇:这是第一篇
写评论...
相关报道
1  /  182
今日头条
1  /  1905
投诉举报
ABUIABACGAAg54-6ugYo-uGm8AQwoAY4SQ