
学校简介
西安工程大学是我国西部地区唯一一所以纺织服装为特色的公办高校、现为教育部“卓越工程师教育培养计划”高校、陕西省高水平大学建设高校、陕西省“双一流”培育高校。
学校是国务院学位委员会首批批准的学士授权单位、第二批批准的硕士学位授权单位、2021年学校获批博士授予单位和纺织科学与工程学科博士授权点,设有纺织科学与工程学科博士后流动站。
学校综合实力不断提升,近年来、承担国家重点研发计划课题12项、国家自然科学、社会科学及艺术基金项目183项、教育部人文社科项目60项、省部级科研项目1026项;获国家科技进步奖一等奖2项、二等奖4项、省部级科研成果奖93项。
学校拥有国家级人才、享受国务院政府特殊津贴专家、全国优秀教师、教育部新世纪优秀人才、全球前2%顶尖科学家、陕西省“三秦英才”、杰出青年基金获得者、中青年科技领军人才等100余人;获陕西省高校黄大年式教师团队2个、“三秦英才”创新团队3个。
学科建设水平再上新台阶,纺织科学与工程学科特色优势更加彰显,设计学、控制科学与工程、机械工程和工商管理等4个学科稳步前进;“工程学”“材料科学”“化学”3个学科进入ESI全球排名前1%。

招聘条件
(一)基本条件
1.具有中华人民共和国国籍;
2.拥护中华人民共和国宪法和法律法规、拥护中国共产党领导和社会主义制度、品行端正、遵纪守法;
3.满足招聘和岗位所需的年龄、学历、专业和其他条件。专业以国家教育行政主管部门公布的研究生、本科专业目录为准。留学归国等应聘人员所学学科专业与资格条件要求的学科专业相近但不在选定参考目录的、由学校结合所学课程、研究方向等进行审查;
4.自然科学类博士研究生32周岁以下(1993年1月1日后出生)、有博士后经历者35周岁以下(1990年1月1日以后出生);人文社科艺术类博士研究生35周岁以下(1990年1月1日以后出生)、有博士后经历者38周岁以下(1987年1月1日以后出生);具有副高级职称的不超过40周岁(1985年1月1日以后出生)、正高级职称不超过45周岁(1980年1月1日以后出生)、学科带头人、省部级及以上领军人才、国家级重点项目或国防军工重大项目主持者可放宽至50周岁(1975年1月1日以后出生)。成果业绩突出的可“一人一议”。
5.适应招聘岗位要求的身体条件和心理素质。
(二)不符合报名应聘的主要情形
1.曾因犯罪受过刑事处罚或曾受过开除处分的;在立案审查期间或未解除党纪、政纪处分的;
2.曾在公务员招录、事业单位公开招聘中被认定有舞弊等严重违反纪律行为的;
3.现役军人;
4.事业单位人事管理需要回避的;
5.事业单位工作人员、公务员(含参照公务员法管理单位工作人员)有服务年限规定且服务年限未满的;服务期计算截止时间为2026年12月31日;
6.失信被执行人;
7.法律、法规规定不符合本次招聘要求的。

招聘岗位及待遇
(一)学科领军人才
1.岗位要求:在学术前沿领域取得高水平研究成果、在国家战略需求领域取得重要成果、受到业界公认的领军人才;
2.岗位待遇:提供具有竞争优势的年薪和科研启动费、安家费、无偿提供校内人才房。
(二)学科带头人
1.岗位要求:在国家重点研究领域崭露头角、已取得具有重要学术影响力的标志性研究成果、具有创新发展潜力和较大社会影响的中青年人才;
2.岗位待遇:提供具有竞争优势的年薪和科研启动费、安家费、同时按校内政策提供人才房。
(三)学术骨干
1.岗位要求:在本学科领域具有良好的学术影响力、取得较高的学术成果的专家、具有创新发展潜力的省级青年专家;或者具备突破重大技术、解决关键问题的持续创新能力和成果转化能力的创新创业人才。
2.岗位待遇:提供具有竞争优势的年薪和科研启动费、安家费,同时按校内政策提供人才房。
(四)长聘副教授
1.岗位要求:毕业于海内外知名高校或科研机构、具有较大学术潜力的优秀博士(后);
2.岗位待遇:事业编制、副教授职称、聘至教师岗位六级。提供丰厚的安家费、科研启动金、租房补贴(最长发3年)。根据业绩完成情况,按学校相关政策提供人才房或一次性购房补贴。
(五)高水平博士
1.岗位要求:具有博士学位且教学科研能力和潜力突出的优秀青年博士(后);
2.岗位待遇:提供具有竞争力的年薪制待遇、丰厚的安家费、科研启动金、租房补贴(最长发3年)。聘期考核合格转为事业编。

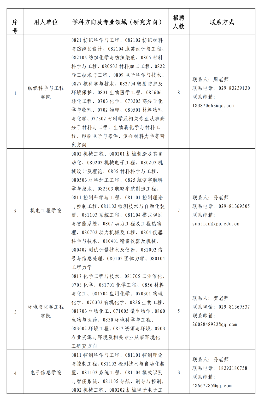
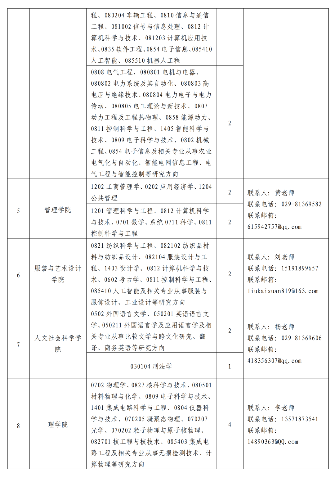
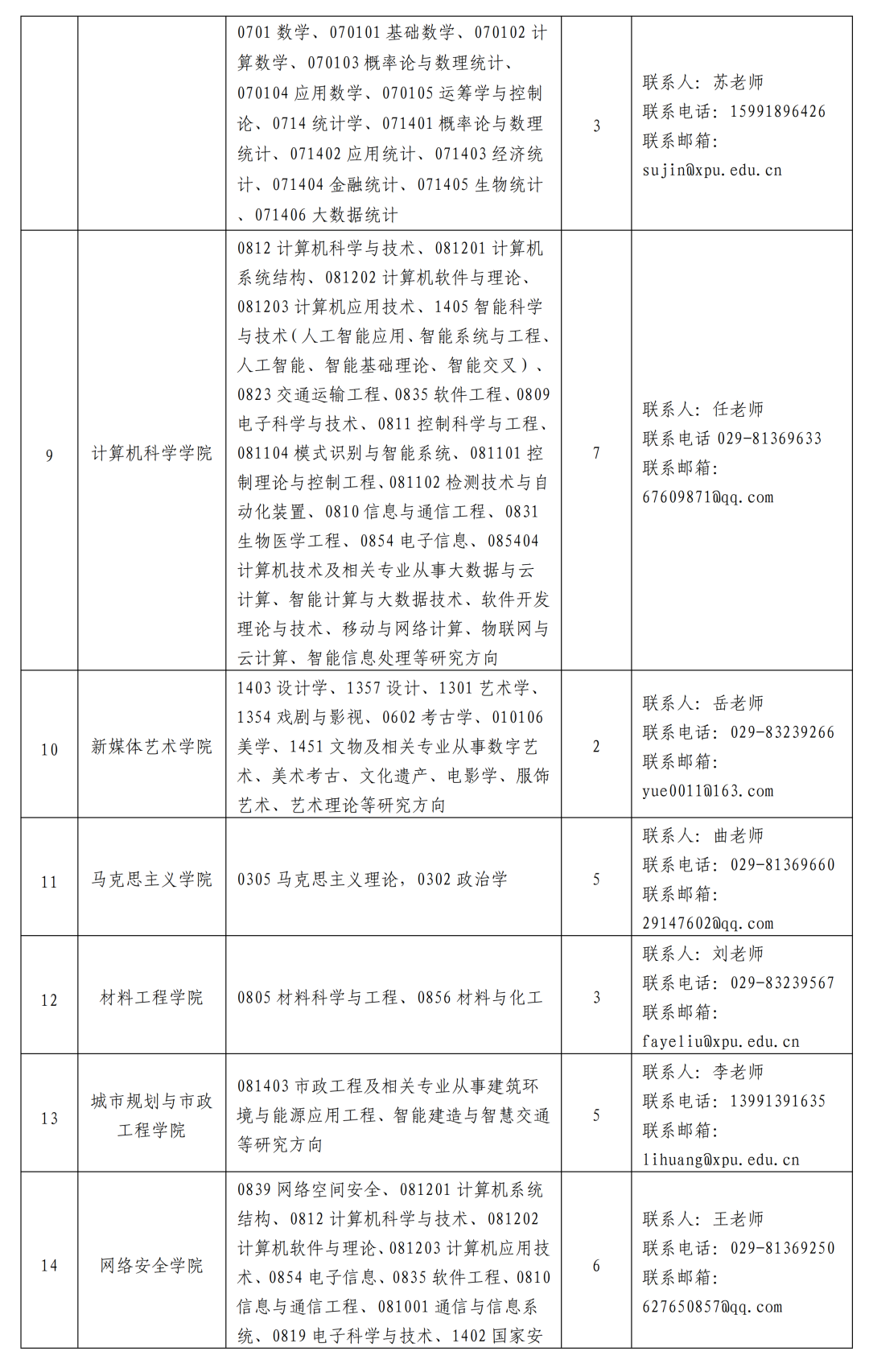
招聘学科方向及专业领域





招聘程序
(一)发布公告
本次招聘在西安工程大学人事处网站(https://renshichu.xpu.edu.cn)发布公告,应聘人员可通过上述网站查询招聘相关信息。
(二)报名
1.报名时间:自本公告发布之日起至2026年8月31日。
2.报名方式:招聘采取网上报名的形式。请符合条件并有意向的报名者请将个人简历等应聘材料(zip压缩包)发送至邮箱yjb@xpu.edu.cn或各学院联系人邮箱。包括个人详细简历、近五年业绩汇总及学术成果相关证明材料、邮件名称格式:应聘学院+专业+姓名。每名应聘人员仅限申报一个岗位。
(三)资格审查
用人单位对应聘人才学历、年龄、所学专业等条件进行资格审查,确定面试名单。
(四)面试
拟聘单位采用“试讲+面试”的方式对资格审查通过人员思想政治素质、教育教学能力、学术科研水平进行考察和评议,推荐上报学校。学校对推荐人员组织开展综合评议,确定通过面试人员。
(五)体检
通过面试人员在规定医院进行体检,体检标准参照《关于做好陕西省教师资格认定体检工作的通知》(陕教〔2019〕61号)执行,体检不合格者不予录用。
(六)考察
学校组织对体检合格人员进行考察。重点考察应聘人员的思想政治表现、道德品质、遵纪守法、个人征信、心理健康等情况,以及与招聘岗位相关的专业素养、业务能力等,并再次对应聘人员的资格条件进行复审和准入查询。考察不合格的,取消应聘资格。
(七)公示
根据面试、体检、考察结果,经学校研究审批,确定最终拟聘人员。拟聘人员名单在西安工程大学人事处网站(https://renshichu.xpu.edu.cn)公示。公示内容包括招聘岗位及拟聘人员姓名、出生年月、学历、专业等情况,公示期为5个工作日。
(八)聘用
公示期满后无异议的,拟聘人员与学校签订拟聘协议,并在规定时限内办理入职手续。
(九)绿色通道
学科领军人才、学科带头人、学术骨干可直接联系学校人事部门(联系方式见上表),学校将安排专人负责对接,通过“绿色通道”引进。

其他事项
(一)资格审查贯穿招聘程序始终,应聘人员填写及提交的各项信息和材料必须真实准确,如有弄虚作假、故意隐瞒等情况,一经查实立即取消应聘、录用资格。
(二)招聘全过程应遵守《事业单位人事管理回避规定》有关要求,对于所有应聘者、参与者以及可能影响公正的特定关系人,应主动提出回避申请。
(三)本次招聘公告及后续相关通知、公示等事宜、均在西安工程大学人事处网站发布。

编辑:李峙蓉 审核:张勇
— END —